深度|综合能源服务在电力市场潜力与商业模式分析
当前,我国能源消费供给、能源结构转型、能源系统形态呈现新的发展趋势。随着互联网+信息技术、可再生能源技术以及电力改革进程加快,开展综合能源服务已成为提升能源效率、降低 用能成本的重要发展方向,也成为各企业新的战略竞争和合作焦点。综合能源服务新业态的发展正在对传统能源市场和商业模式产生强烈冲击。
一、综合能源服务的概念及分类
(一)综合能源服务的概念
综合能源服务最本质的特点是以电力系统为核心,改变以往供电、供气、供冷、供热等各种能源供应系统单独规划、单独设计和独立运行的既有模式,利用现代物理信息技术、智能技术以及提升管理模式,在规划、设计、建设和运行的过程中,对各类能源的分配、转化、存储、消费等环节进行有机协调与优化,充分利用可再生能源的新型区域能源供应系统。
综合能源服务未来的发展将朝着供应能源多元化、服务多元化、用能方式多元化及智能化趋势发展。
受电力体制改革和互联网产业蓬勃发展的影响,综合能源服务迎来了一个快速发展的时代机遇期,近年来受到了广泛的关注和讨论,然而,不能回避的是,我们需要先回答一个问题,当我们在讨论综合能源服务的时候,我们到底在讨论的是什么。
目前仍然没有一个准确的定义。如果不界定清楚讨论的对象,就没有办法互相理解,无法进一步讨论商业模式、市场潜力等,而且更重要的是,不利于看清楚它的创新性是什么、重要价值是什么,无法感知它将带来的巨大变化。因此,为了有效开展研究和增进理解,本文先对综合能源服务给出一个定义,界定清楚本文的讨论范围。
“综合”,根据《当代汉语词典》,是指将不同种类、不同性质的事物组合在一起。
“能源服务”,根据《能源词典》,是指通过能源的使用为消费者提供的服务。笔者按照专业关联的紧密程度和业务发展模式的相似程度,将能源服务归纳为三类。第一类是能源销售服务,包括售电、售气、售热冷、售油等基础服务,以及用户侧管网运维、绿色能源采购、利用低谷能源价格的智慧用能管理(例如在低谷时段蓄热、给电动汽车充电)、信贷金融服务等深度服务。第二类是分布式能源服务,包括设计和建设运行分布式光伏、天然气三联供、生物质锅炉、储能、热泵等基础服务,以及运维、运营多能互补区域热站、融资租赁、资产证券化等深度服务。第三类是节能减排服务及需求响应服务,包括改造用能设备、建设余热回收、建设监控平台、代理签订需求响应协议等基础服务,和运维、设备租赁、调控空调、电动汽车、蓄热电锅炉等柔性负荷参与容量市场、辅助服务市场、可中断负荷项目等深度服务。
传统能源服务,多是从产业链上游向下游纵向延伸的合纵模式,而综合能源服务则是围绕客户需求提供一站式服务的连横模式。新模式相对于传统模式的变化主要体现为以下两个方面。
一是从以产品为中心的服务模式,变为以客户为中心的服务模式。传统能源服务,多是上游企业的附属业务,往往围绕上游企业的产品营销开展服务,服务模式是以产品为中心。而综合能源服务是以能源服务为主营业务,围绕客户的综合需求开展服务,服务模式是以客户为中心。为了提高客户满意度、增强客户粘性,综合能源服务企业甚至不仅仅提供能源服务,还可以针对客户使用能源背后的最终需求,考虑客户对成本、安全、舒适、便捷、速度等方面的要求,提供物业管理、垃圾处理、碳金融、智慧生活、大气治理、水处理、固废处理等相关服务。
二是从基于事物的弱互动服务模式,变为基于关系的强互动服务模式。过去纵向延伸的能源服务模式,重点在于围绕事物开展营销,与事物无关的方面不开展营销,企业与客户的互动比较有限。而横向一站式的综合能源服务,重点在于围绕关系开展营销,致力于建立、保持并稳固与客户之间紧密的、长期的互动关系,充分开展能量流、信息流、业务流的互动,吸引客户的高频次访问,赢得客户对企业的强烈认同甚至偏爱。
(二)综合能源服务的类型
按照服务类型划分,综合能源服务大致可以分为6类:能源供应服务、技术设备服务、管理服务、工程服务、投融资服务、其他衍生服务,具体见表1。

表1 综合能源服务类型及内容
综合能源服务的宗旨是为用户提供高效智能的能源供应及增值服务。它的兴起代表着我国能源行业重心已从“保障供应”转移到“以用户为中心的能源服务”。即从“以供应者为主体,用户作为被动接受者”,转变为“要求真正实现一切以用户为中心,从而更好满足用户需求出发”,这也是能源行业供给侧结构性改革的本质要求。
二、电力市场面临的形势变化
过去节能服务、需求响应服务、分布式能源服务主要是专项服务企业来提供,这些企业的业务范围窄、业务规模不大,这些能源服务产业集中度低,小企业能源服务成本难以进一步下降,缺乏规模效应,不利于能源服务市场快速发展。
综合能源服务是能源服务的新业态,它整合了不同的能源服务业务,并且还超越了能源服务范畴,可以提供满足客户需求的其它相关服务。综合能源服务企业具有更多的业务类别、利润来源,因此可以在某些服务内容上提供更加低利润的价格以吸引客户,结合市场机遇打造爆款产品及服务,导致这类服务的收入规模迅速扩大,于是产生规模效应,服务成本可以有效降低。因此综合能源服务企业有利于为客户提供更低成本、更优惠价格的能源服务,有利于能源服务市场快速发展,促进加快实现国家能源革命。
能源服务市场潜力巨大,如果仅仅考虑电力销售、天然气销售、节能服务、集中供热、分布式光伏等五个业务领域,能源服务目前至少是一个4.58-4.93万亿元的市场,到2020年市场潜力至少增长至6.47-7.34万亿元,估算依据如下表所示。综合能源服务企业作为具有革命意义的新兴市场力量,将同许多专项能源服务企业一起,充分挖掘能源服务市场巨大的潜力。
(一)政策变化,改变能源供应市场结构,催生新的商业模式
2014年6月13日,中央财经领导小组第6次会议明确提出了我国能源安全发展的“四个革命”战略思想,即:推动能源消费革命,抑制不合理能源消费;推动能源供给革命,建立多元供应体系;推动能源技术革命,带动产业升级;推动能源体制革命,打通能源发展快车道。随后电力体制改革9号文出台,按照“管住中间,放开两头”的原则,提出“三放开、一独立”政策,而供给侧结构性改革着力在去产能方面发力,特别是煤炭去产能成为能源领域的重要内容,并以“互联网+”智慧能源这一新概念促进能源系统扁平化,加上多能互补的发展方向,这一系列政策的出台(具体见图1)有效地推动了能源供应结构向多元化发展,从而促进新业态的发展,催生新的商业模式,即综合能源服务的诞生。

图1 能源政策变化
(二)新概念、新技术出现,改变能源消费模式,衍生新的增值服务
互联网、大数据、云计算、物联网等技术与能源的深度融合(具体见图2)推动能源消费模式向智能化转变,从而衍生出更多新的增值服务。最典型的就是能源互联网推动思维方式的转变:传统思维下,资源集中度高,市场竞争意识弱,对用户实际用能需求考虑较少;而能源互联网思维下,会催生多元化的新的商业模式和投资机会,彻底打破能源体系封闭垄断的结构,向以用户需求为中心转变。能源互联网可以在广域能源协调方面做规划,不再是以各领域割裂孤立的方式去做,推动多种类型能源横向跨界融合与优势互补。综合能源服务新业态的出现,构建出多种能源优化互补的综合能源供应体系,实现了能源、信息双向流动,逐步形成以能源流为核心的“互联网+”公共服务平台,促进能源与信息的深度融合,推动能源生产和消费革命。

图2 新概念和新技术出现
其次,运用大数据和云计算技术可以用于分析用户需求、负荷预测、设备管理、信息化管理、配电运维、需求响应等,提供有效的决策支撑服务。运用物联网技术可以根据环境、设备状态智能感知,通过自适应调控电机、照明设备的电源及工作状态,达到有效节电的目的。
通过互联网促进能源系统扁平化,以“互联网+”、大数据技术、云计算技术、电子商务、互联网支付及金融服务等先进技术为综合能源系统建设提供强有力的支撑,从而形成智慧应用的新型能源消费市场。
(三)环境约束及新能源技术进步,改变能源消费结构,倒逼能源供应多元化
受环境约束及新能源技术进步因素影响,能源消费结构进一步优化,倒逼供应能源多元化,新能源比重明显提高。国家能源局数据显示,2017年,可再生能源发电量1.7万亿千瓦时,同比增长1500亿千瓦时;可再生能源发电量占全部发电量的26.4%,同比上升0.7个百分点。其中,水电11945亿千瓦时,同比增长1.7%;风电3057亿千瓦时,同比增长26.3%;光伏发电1182亿千瓦时,同比增长78.6%;生物质发电794亿千瓦时,同比增长22.7%。光伏和风电增速最快,主要得益于其成本的快速下降。2017年,风电和光伏发电建设成本分别下降了20%和60%。
(四)电力市场形势变化,重塑能源主体竞争格局,动摇电网原有市场垄断地位
新一轮的电力体制改革放开了配售电业务、公益性和调节性以外的发用电计划以及输配以外的竞争性环节电价,重塑了电力市场竞争格局,动摇了电网原有市场垄断地位。对于电网企业而言,在新电改之前,几乎完全负责输配售环节,售电模式基本为发电企业售电给电网企业,再由电网企业售电给用户。但通过电改,将输配与销售环节分开,输配环节的电价由政府核定。电网公司市场地位变化主要体现在以下三点:
一是“放开两头”使得用户被动埋单的模式一去不返。电力用户成批准入,售电公司上万家成立、两千多家准入市场。电力用户拥有向不同市场主体购电的选择权,使得计划体制下沿袭的“政府根据发电成本变化和发电企业诉求调整上网电价,电网公司‘转手’顺导价格,用户被动埋单”的模式一去不返。
二是电网公司统购统销赚取差价的垄断局面被打破。全国已经注册了上万家售电公司,并陆续进入电力交易市场。售电侧放开改变了目前电网公司统购统销的局面,电力买卖双方可自由选择、自行决定电量、电价。
三是电网公司“独家办(配)电”的局面被打破。伴随着第一批(105个)、宁东增量配电网试点、第二批(89个)、第三批(要求覆盖地级市,每个城市至少申报一个。目前,全国共有380个地级市)增量配电业务试点全面铺开,“独家办(配)电”的局面被打破。其中,第一批105个试点中,民企控股或参与23家,占比超五分之一。
三、综合能源服务的市场潜力分析
目前,我国的综合能源服务市场尚处于起步阶段。综合能源服务的出现促进售电市场能源供应模式多元化,推动信息产业(互联网、大数据、云计算、物联网等技术)和能源产业的融合,使传统供能(供电、供热、供冷、供水等)系统、各类型分布式可再生电源、储能设备、电动汽车、智能电网/微电网以及其他可控负荷之间实现协调优化控制,同时实现电力终端系统中局部系统的微平衡和局部系统之间的关联平衡,使得各种能源形式优化配置、互联互通,也催生出更多的消费模式和商业模式。综合能源服务内涵宽、层次多、形势丰富、潜在需求和节能减排贡献潜力巨大。据相关测算,到“十三五”末,我国综合能源服务产业有望超过8万亿产值规模。
(一)市场潜力分析
目前,我们讨论的综合能源服务中的关键业务包括:供电、供气、供热、供冷、节能服务、分布式能源、储能、微电网、电气化交通、充电桩以及供气、供水等管廊基础设施。综合能源服务整合了不同的能源服务业务,具有更多的利润增长点,易于形成规模效应,有效降低成本,市场潜力巨大。
1.市场需求预测
从市场需求看,若仅选取供电、供气、北方城镇供热、分布式光伏、节能服务、微电网、储能七个主要的业务领域进行分析测算,2017年市场规模超4.9~5.47万亿元,到2020年市场潜力至少为5.28~6.29万亿元,具体估算如表2所示。

表2 2020年综合能源服务市场潜力
(1)供电市场潜力分析
售电市场之所以能够吸引上万家公司的加入,主要得益于其万亿级的市场需求容量。根据国家能源局发布的数据,2017年,我国全社会用电量为63077亿千瓦时,按照国家能源局2017年12月发布的《2016年度全国电力价格情况监管通报》,2016年电网企业平均销售电价为0.61483元/千瓦时(不含政府性基金及附加,含税,同比下降4.55%)。假设2017年仍按此速度下降,则电价约为0.58686元/千瓦。据此测算,2017年全国售电市场容量为3.7万亿元。
《电力发展“十三五”规划(2016~2020年)》提出,到2020年全社会用电量预期为6.8~7.2万亿千瓦时。2018年政府工作报告提出,“要降低电网环节收费和输配电价格,一般工商业电价平均降低10%”。随着电改的不断推进及技术进步,电价还将继续下降,这意味着全国电网企业平均电价下降速度将超过5%,假设每年按5%的速度下降,预计2020年电价约为0.5元/千瓦时,届时电力销售市场规模约为3.4~3.6万亿元。
(2)供气市场潜力分析
根据国家发展改革委运行快报统计,2017年我国天然气消费量2373亿立方米,目前全国天然气平均销售价格约为2~3元/立方米,据此计算,2017年我国天然气市场规模约为0.47~0.71万亿元。
《天然气发展“十三五”规划》提出,到2020年使天然气占一次能源消费比重力争提高到10%左右,逐步把天然气培育成主体能源之一。在目前我国雾霾现象频发的状况下,各地都加大了“煤改气”的力度,天然气需求出现爆发式增长。2017年,在气源供应不足的情况下,天然气年消费增量超300亿立方米,增幅和增量均创历史新高。按此趋势,预计到2020年我国天然气消费量极有可能实现3600亿立方米,考虑到天然气供应紧张和技术进步因素,价格增减相抵消,天然气价格仍按2~3元/立方米测算,届时我国天然气消费市场潜力将达到0.72~1.08万亿元。
(3)供热市场潜力分析
近年来,我国城镇建筑取暖面积持续增长。根据《北方地区冬季清洁取暖规划(2017~2021年)》数据显示,截至2016年底,我国北方地区城乡建筑取暖总面积约206亿平方米。其中,城镇建筑取暖面积141亿平方米,农村建筑取暖面积65亿平方米。城镇地区主要通过集中供暖设施满足取暖需求,城乡结合部、农村等地区则多数为分散供暖。按照20~40元/平方米/采暖季测算,预计2017年北方供暖面积将达到156亿平方米,仅北方城镇取暖市场规模就可达到0.31~0.62万亿元。
(4)节能服务市场潜力分析
根据中国节能协会服务产业委员会最新发布的《2017节能服务产业发展报告》显示,节能服务产业持续较快增长,规模效应初显。2017年我国节能服务产业产值达4148亿元,较去年同期增长16.3%,增速较上年提高2个百分点。其中,2017年合同能源管理投资额达到1113.4亿元,比上年增长3.7%;合同能源管理项目融资预计超过700亿元。这表明,节能服务公司在做大做强的路上呈现出良性发展态势。截至2017年,从事节能服务的企业有6137家,较上年增加321家,年均增长率较2016年降低1.7%。
(5)分布式光伏市场潜力分析
2017年,分布式光伏出现爆发式增长。根据国家能源局数据显示,2017年我国分布式光伏新增装机1944万千瓦,增幅高达3.7倍,占新增光伏总装机的36.6%,较2016年提升24个百分点,创历史新高。2017年1~11月,我国分布式光伏累计装机2966万千瓦,分布式光伏发电量达137亿千瓦时,考虑各级政府补贴后的电价约为1~2元/千瓦时,市场容量约为0.01~0.03万亿元。
(6)微电网市场潜力分析
微电网是指由分布式电源、用电负荷、配电设施、监控和保护装置等组成的小型发配用电系统(必要时含储能装置)。微电网分为并网型微电网和独立型微电网,可实现自我控制和自治管理。并网型微电网既可以与外部电网并网运行,也可以离网独立运行;独立型微电网不与外部电网连接,电力电量自我平衡。
(7)储能市场潜力分析
储能是智能电网、可再生能源高占比能源系统、“互联网+”智慧能源的重要组成部分和关键支撑技术。作为综合能源系统的重要支撑,储能可以起到削峰填谷作用,提高风、光等可再生能源的消纳水平,支撑分布式电源及微网,促进能源生产消费开放共享和灵活交易、实现多能协同。
2.投资需求预测
从投资的角度看,综合能源服务所涉及的要素中仅可再生能源、配电网改造、天然气分布式三个领域“十三五”期间的新增投资规模,预计约4.26~4.275万亿元,具体见表3。

表3 “十三五”期间综合能源服务相关要素投资规模
(1)可再生能源投资规模
从可再生能源投资力度来看,光伏发电成为各类可再生能源中的投资重点。《可再生能源发展“十三五”规划》显示,到2020年,我国水电将新增投资约5000亿元;我国新增风电投资约7000亿元;我国新增各类太阳能发电投资约1万亿元。加上生物质发电投资、太阳能热水器、沼气、地热能利用等,“十三五”期间可再生能源新增投资约2.5万亿元。
(2)配电网市场投资规模
2015年发布的《配网改造行动计划2015~2020》和《关于加快配电网建设改造的指导意见》中曾提出,“十三五”期间配电网建设改造累计投资不低于1.7万亿元。与欧美国家相比,欧美国家配电投资基本上是输电投资的1.5倍,而我国配电网的投资明显落后于输电网投资,反映出我国配电网投资尚有很大的发展空间。随着综合能源服务新业态的推动,预计未来十年我国配网投资将加速,“十三五”期间极有可能实现2万亿配网投资。
(3)天然气分布式投资规模
中国城市燃气协会分布式能源专委会在京发布的《天然气分布式能源产业发展报告2016》显示,截至2015年底,我国天然气分布式能源项目(单机规模小于或等于50兆瓦,总装机容量200兆瓦以下)共计288个,总装机超过1112万千瓦。根据《能源发展“十三五”规划》,“十三五”期间,全国气电新增投产5000万千瓦,2020年达到1.1亿千瓦以上,其中天然气热电冷多联供1500万千瓦。若按照天然气分布式能源项目投资单价约4000~5000元/千瓦,到2020年天然气分布式能源项目总投资规模将达600~750亿元。
(二)市场竞争主体分析
目前,国内综合能源服务尚处于起步阶段。综合能源服务这一新业态的出现,打破了不同能源品种、单独规划、单独设计、单独运行的传统模式,提出综合能源一体化解决方案,实现横向“电热冷气水”能源多品种之间,纵向“源~网~荷~储~用”能源多供应环节之间的生产协同、管廊协同、需求协同以及生产和消费间的互动,具有综合性、就近性、互动性、市场化、智能化、低碳化等特征。为适应形势变化,将催生出各种新的消费模式和商业模式,综合能源服务既有利于中小企业创新创业,也有利于推动传统能源企业转型,可以采用混合所有制、PPP等各种灵活模式,推动信息产业与能源产业融合、轻资产与重资产融合、金融产业与实体经济融合。
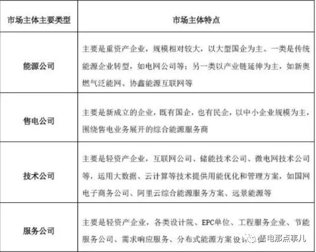
新时代下的能源综合服务具有传统能源生产消费的技术和运营属性,融合了新的商业模式和业态,将更具有战略和商业属性。按照综合能源服务的主要市场参与主体,这里大致归纳为能源公司、售电公司、服务公司和技术公司四类,具体见表4。

表4 综合能源服务主要市场参与主体
1.能源公司
配售电改革给部分传统能源企业提供了转型和延长产业链的机遇,为部分新能源企业提供了资源整合和升级的契机,推动公司由单一能源供应商向综合能源服务商转变,打造新的利润增长点,提升公司市场竞争力。与传统能源公司相比,新型的能源服务公司直接面向用户或增量能源市场(新开发的区域里建立新的能源基础设施),业务往往包含多种能源。
2.售电公司
目前成立的售电公司上万家,公示的3000家左右。从市场的参与者来看,在政策的趋势下,售电公司的市场主体呈现出了多元化的特点。按照电改9号文,鼓励进入售电公司领域的主体主要包含以下几类:现有供电公司、大型发电企业、节能服务公司、工程建设公司、大型工业园区以及有条件的社会资本。除了上述参与者,目前参与到售电领域的企业还包括了民营电气设备企业、分布式能源企业等。截至2017年9月,国电电力、科陆电子、比亚迪、漳泽电力等超过20家上市公司已进入售电市场。
3.技术公司
这类公司主要将信息技术与能源相融合,包括传统能源技术公司以及以大数据、云计算、物联网、区块链技术、人工智能等新业态为主的技术公司,适合开拓一些新型增值服务。如国网综合能源服务电子商务平台,打造智慧园区,把园区的安全监控、环境保护、应急管理、能源供应以及融资服务、数据资讯等与移动互联网、云计算、大数据、物联网相结合,建设电子商务综合服务平台,培育能源与互联网融合发展新模式。阿里云综合能源服务云方案的业务模式通过大数据云计算,制定综合能源服务的解决方案。远景能源通过智能控制技术、先进的通信和信息技术建设能源互联网,已经形成了格林威治™云平台、智慧风场Wind OS™平台、阿波罗光伏云™平台,成为智慧能源资产管理服务公司。
4.服务公司
这类公司主要是轻资产企业,规模相对较小,包括各类设计院、EPC单位、工程服务企业、节能服务公司、需求响应服务、分布式能源方案设计单位、智慧能源解决方案服务商等。根据用户需求可提供各种增值服务,如提供蓄热受托、能效管理、用能诊断、设备维护、整体供电方案等多元化服务,以及搭建多种生活产品交易平台,实现电力、自来水、燃气、热力的批发和零售,提供从电力、天然气到可再生能源供应等一系列的综合解决方案。
基于以上分析,最有可能成为综合能源服务商的主力军是能源公司和售电公司,而大多数能源公司主要以大型国企背景的公司为主具有先天优势,另外像协鑫、新奥这样有实力的民营企业不容小觑,另外最有可能崛起的就是售电公司。售电公司将以售电为切入点,进行业务拓展,而这部分公司存在大量的民营企业,只要有好的商业模式就会迅速崛起。
四、相关企业向综合能源服务转型的措施探讨
(一)目标市场定位
1.以新建工业园区作为重点布局
据不完全统计,目前全国国家级高新技术产业园区、经济开发区数量超300家,各类省级产业园区超1200家,较大规模的市产业园区1000多家,县以下的各类产业园区更是数以万计。而我国70%的工业用能集中在工业园区。因此,工业园区将成为开展综合能源服务的主战场。首先工业园区电力消耗量大,有大量的电力需求,是拉动各地经济的增长点。另外,工业园区的用户用能方式多元化,具备形成综合用能增值服务的条件。工业园区配网范围清晰,扯皮少,社会资本进入容易。从另一个角度上看,园区政府可以通过降电价增强招商引资优势,体现改革成果。
根据国家能源局发布的《关于推进多能互补集成优化示范工程建设的实施意见》,在新产业园区、新城镇、新建大型公用设施(机场、车站、医院、学校等)、商务区和海岛地区等新增用能区域,加强终端供能系统统筹规划和一体化建设,因地制宜实施传统能源与风能、太阳能、地热能、生物质能等能源的协同开发利用,优化布局电力、燃气、热力、供冷、供水管廊等基础设施,通过天然气热电冷三联供、分布式可再生能源和能源智能微网等方式实现多能互补和协同供应,为用户提供高效智能的能源供应和相关增值服务,同时实施能源需求侧管理,推动能源就地清洁生产和就近消纳,提高能源综合利用效率。在既有产业园区、大型公共建筑、居民小区等集中用能区域,实施供能系统能源综合梯级利用改造,推广应用上述供能模式,同时加强余热、余压以及工业副产品、生活垃圾等能源资源回收和综合利用。
到2020年,各省(区、市)新建产业园区采用终端一体化集成供能系统的比例达到50%左右,既有产业园区实施能源综合梯级利用改造的比例达到30%左右,具体见图3。由于既有园区改造成本高,供水、供热等行业存在垄断难以介入,且改造比例相对较小,因此以新建产业园区作为重点布局。

图3 2020年多能互补规划
2.将高负荷用电区域作为首选
从综合能源服务所供能源的市场体量来看,电力市场容量最大,因此我们重点围绕售电市场进行布局,重点在中东部地区。中电联电力工业统计资料汇编显示,2017年东部的广东、江苏、山东、浙江和河北5省全社会用电量分列全国前五位,仅5省用电量合计24832亿千瓦时,占全国的39%,具体见图4。河南、内蒙古、四川、辽宁、福建5省全社会用电量为12511亿千瓦时,占全国的20%。仅前十个省份全社会用电量占全国的59%,应作为开展综合能源服务的重点区域。

图4 2017年全国各省社会用电量(单位:亿千瓦时)
3.兼顾可再生能源丰富的地区
我国西北地区可再生能源丰富,适合推进以风光水火储多能互补系统为主的综合能源服务建设。特别是青海、甘肃、宁夏、内蒙、四川、云南、贵州等省区可再生能源丰富,可以利用大型综合能源基地风能、太阳能、水能、煤炭、天然气等资源组合优势,充分发挥流域梯级水电站、具有灵活调节性能火电机组的调峰能力,建立配套电力调度、市场交易和价格机制,开展风光水火储多能互补系统一体化运行。考虑到目前可再生能源成本仍旧相对较高,且由于其发电具有波动性、间歇性与随机性在接入电网方面存在一定的困难,建议优先布局用电负荷第一梯队和第二梯队的地区,具体见图5,兼顾布局可再生能源丰富的地区。

图5 用电负荷区域布局
4.重点关注北方清洁供暖市场
由于我国北方地区雾霾频发,2017年12月,国家发展改革委等部委联名发布了《北方地区冬季清洁取暖规划(2017~2021)》。根据该《规划》,到2019年,北方地区清洁取暖率要达到50%,替代散烧煤7400万吨;到2021年,北方地区清洁取暖率达到70%,替代散烧煤(含低效小锅炉用煤)1.5亿吨。此外,鉴于北方地区冬季大气污染以京津冀及周边地区最为严重,《规划》要求“2+26”重点城市,到2021年,城市城区全部实现清洁取暖,县城和城乡结合部清洁取暖率达到80%以上,农村地区清洁取暖率60%以上。
而2016年,我国北方地区清洁取暖比例低占总取暖面积仅34%,发展缓慢。其中,天然气供暖面积约22亿平方米,占总取暖面积11%;电供暖面积约4亿平方米,占比2%;清洁燃煤集中供暖面积约35亿平方米,均为燃煤热电联产集中供暖,占比17%;可再生能源等其他清洁供暖,包括地热供暖、生物质能清洁供暖、太阳能供暖、工业余热供暖,合计供暖面积约8亿平方米,占比4%。也就是说在今后的一段时间里,我国北方地区具有巨大的清洁能源供暖需求。值得注意的是,我国北方地区电力、钢铁、水泥、有色金属、石化等行业仍有约3亿吨标准煤低品位余热资源尚未利用。实践表明,工业低品位余热供暖的热源成本远低于燃煤和天然气供暖,在经济和技术上均具有较好的可行性。想要开展综合能源服务的企业,可以先进军大宗工业余能余热利用领域,为全面进军综合能源服务领域积累宝贵的经验。
(二)快速进入市场的模式
目前,综合能源服务市场处于发展的初级阶段,很多企业并不具备供应多种能源和多种服务的业务范围。在时机尚不成熟之时,可以采取逐步过渡的方式。
1.合作与并购为主,兼顾自身业务拓展
从介入的切入点而言,可围绕售电业务逐步深度展开。前期可以从配售一体化经营,逐步过渡到配售一体+多种能源供应+更多增值服务的业务模式。从进入的方式而言,前期想要短期内快速进入市场的最简单的方式就是合作或并购模式。小型企业进行战略合作,大型企业采取并购或合作模式。由于不同专业领域的企业,具有各自专业领域的资源、客户、技术、市场等优势,采取合作或并购,可以快速实现优势互补,更容易迅速进入市场。如深圳国际低碳城多能互补集成优化示范工程项目就由北京能源集团有限责任公司、深圳市燃气集团股份有限公司、南方电网综合能源有限责任公司三方合作。有实力的企业可拓展自身业务范围,快速形成综合能源服务业务模式。此外,2018年2月,《增量配电业务配电区域划分实施办法(试行)》(征求意见稿)发布,提出“一个配电区域内,只能有一家售电公司拥有该配电网运营权”。要积极抢夺配电网运营权,争取产业链优势。随着市场的逐步成熟,商业模式更加清晰,提前布局的企业中真正的大型综合能源服务商将脱颖而出。
2.运用综合思维,积极探索新商业模式
综合能源服务的商业模式将对传统能源服务商业模式产生剧烈冲击,新设备状态监测、资产运维和托管、储能网络化管理运营、能源智能化生产、综合性的能源输配和消费将成为能源服务领域的重要趋势。在综合能源服务的新业态下,将需要更多地运用综合思维开展能源的规划、建设、供应和运维服务,智慧能源园区/微能源网将成为未来区域能源系统的重要形态。重点关注能源系统的优化、储运设施的建设运维、管网设施的运维、终端用户的开放和商业模式的创新等五个方面。
随着外部环境变化,原有的商业模式都需要有所调整。如EMC的商业模式的延伸,目前已经出现节能效益分享型与节能量保证型相结合、节能效益分享型与能源费用托管型相结合、节能效益分享型与PPP模式相结合等多种复合型商业模式。如售电公司可以构建智慧购售电一体化平台,可提供购售电竞价、成本计算、售电营销、客户服务、购电管理、配电管理、竞价决策、负荷预测、能效服务、微网管理等全方位信息化解决方案,帮助发配售电公司快速开展业务,及时响应市场需求。此外,售电公司增值业务除电能替代、电蓄热、锅炉托管、节能产品、合同能源管理、电力设施维修外,还可包括电力大数据、电力顾问、电力管家、微店网、碳交易等。
为了获取多种必要资源,提升为客户提供综合解决方案的能力,综合能源服务企业必须发展合作伙伴关系,建立优秀的网络连接能力,创建互利互惠的商业生态圈。企业发展伙伴关系,通常包括非竞争者之间的战略联盟关系、竞争者之间的战略联盟关系、开发新业务的合资企业、发展稳定供应商的采购商-供应商合作关系,从而有效促进规模效应、减少风险和获取资源等。笔者将与综合能源服务企业发展伙伴关系相关的企业归结为A、B、C三种类型,如下表所示。
A类企业是能源行业的大企业,通常有较好的上游供应能力,在某个专项领域已经具备较强实力,一定程度上具备资质、技术、资本、客户、线下服务能力等资源,可能主导或者参与发展综合能源服务企业。A类企业通过发展综合能源服务,可以增强客户粘性,从而加强促进反哺上游业务发展,包括促进增加上游收入规模、减少上游收入风险等。当前综合能源服务企业几乎都有A类企业的背景,因为他们已经具备一定的资源基础,能更快速开展综合业务。A类企业之间存在一定的合作需求,以求快速填补业务空白,例如售电企业与地方燃气企业的合作,供热企业与分布式能源装备制造企业合作,地方燃气企业与节能企业合作,售电企业与分布式能源装备企业的合作等。A类企业之间的合作具有一定的不确定性,因为双方具有业务重合、同质化竞争的可能性,通常采取战略联盟、采购商-供应商的合作方式。
B类企业是非能源行业但为大量客户提供能源相关服务的机构,有较好的客户资源,可能主导或者参与发展综合能源服务企业,但大都需要与A类企业合作。B类企业由于在资质、技术、资本等资源方面存在较多空白,难以独立提供综合服务,因此大都需要与A类企业开展合作,例如通过合资、战略联盟、采购商-供应商合作方式成立综合能源服务企业。以大型互联网平台企业为例,他们具有强大的平台流量优势和互动服务能力,对APP产品开发、大数据分析、商业模式创新积累大量经验,可以与A类能源企业以战略联盟、采购商-供应商合作方式提供强互动的综合能源服务。
C类企业是非能源行业的专业技术企业,或者能源行业小微企业,具有专业服务能力、专利技术资源等,由于缺乏资质、技术、客户等资源,很难主导发展综合能源服务企业,主要以参与为主。由于综合能源服务企业会提供一定的非能源服务,例如垃圾处理、碳交易、物业管理、建筑物维护、节水管理、智慧生活、大气治理等,以充分满足客户多元需求、增强客户粘性,因此需要与非能源行业提供专业技术服务的企业合作。另外,综合能源服务企业为了更快速填补资源空白,会与能源行业小微企业合作,例如专业节能企业、能源大数据企业等,以使用小微企业的技术资源和快速响应的服务能力。尤其对于采用开放平台型商业模式的综合能源服务企业,更将会与数量众多的C类企业合作。

- 电力现货市场怎么建?过渡路径是
2019-01-12

- 国内电力市场建设分享与市场模
2019-01-10

- 基层连线 | 实话实说“全能型
2018-11-21

- 院士专栏 | 中国电科院院长郭
2018-11-16

- 发电成本高时我该怎么卖电——
2018-10-11
