光伏领跑者项目技术方案可靠性与经济性分析研讨会在北京召开
2018-04-15 17:31:33 来源:
A-
A+
电力18讯:
随着第三批领跑者基地中标结果的陆续公布,各投资企业的设备招标等工作将随之启动。面对低电价与高效产品的双重考验,提升发电量来保障项目的收益率显然已经成为首要目标。而发电量的提升,除了高效率产品的使用之外,光伏电站在系统端的设计与可靠性也是影响发电量的重要因素。
4月11日,由中国光伏行业协会主办的“光伏领跑者项目技术方案可靠性与经济性分析研讨会”将于北京万寿宾馆举行。研讨会将围绕设备选型方案以及系统设计方案的可靠性与经济性进行深度讨论,为即将到来的领跑者项目建设提供参考。
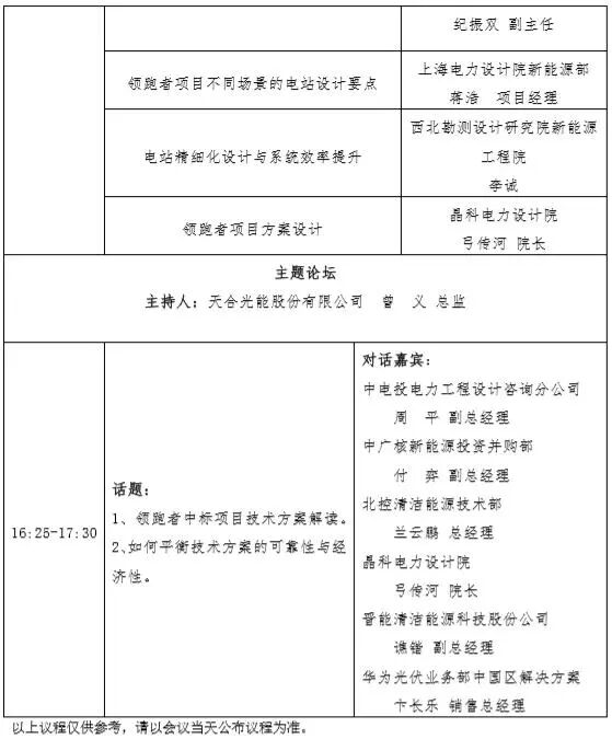
具体议程如下:
光伏领跑者项目技术方案可靠性与经济性分析
研讨会议程
会议时间: 2018年4月11日
会议地点: 北京 万寿宾馆A座多功能厅


评论
最新评论(0)
相关新闻:
-
无相关信息
编辑推荐

- 2019第十七届保护和控制学术研
2019-09-14

- 2019全球电网论坛在温哥华召开
2019-09-13

- 第二届综合能源系统峰会暨泛在
2019-03-24

- 2019年热电联产与智慧供热业技
2019-03-02

- 重庆综合能源服务研讨会即将召
2019-02-24
热点排行
推荐阅读
