内蒙古达拉特光伏应用领跑基地2017年竞争优选工作方案
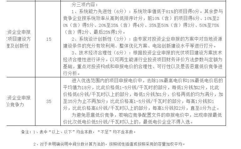
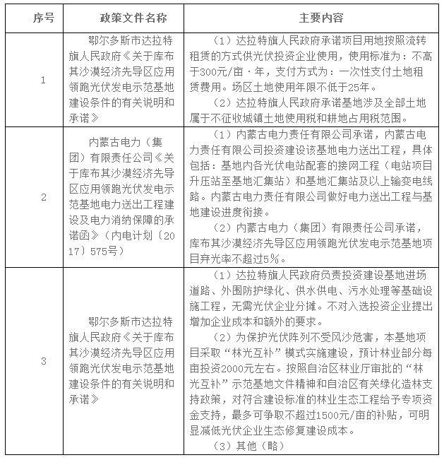
一、工作概述 为深入贯彻落实习总书记“四个革命、一个合作”的能源发展战略,加速已批量制造且在市场上处于技术领先水平的光伏产品市场应用推广,促进整体产业水平提升和发电成本下降,改善内蒙古自治区能源结构,提高达拉特旗生态环境质量,促进区域经济结构转型,在达拉特旗建设达拉特光伏发电应用领跑基地规划总规模为2000MW,2017年本基地建设容量为500MW。 (一)工作依据 本次基地优选工作采用单个项目分别独立竞争优选的方式,严格按照国家能源局《关于推进光伏发电“领跑者”计划实施和2017年领跑基地建设有关要求的通知》(国能发新能[2017]54号,以下简称“54号文”)、《关于公布2017年光伏发电领跑基地名单及落实有关要求的通知》(国能发新能[2017]76号,以下简称“76号文”)和《关于2017年光伏发电领跑基地建设有关事项的通知》(国能发新能[2017]88号,以下简称“88号文”)等文件关于光伏领跑基地建设要求及基地申报材料内容,结合基地区域实际情况,优选投资能力强、业绩丰富、技术先进、对促进光伏发电成本下降作用大的企业参与基地内光伏项目建设。基地各项目应于2018年6月30日前开工建设,2018年12月31日前全部容量建成并网。 (二)项目基本情况 1、项目划分 本次规划的基地场址位于昭君镇库布其沙漠中,共划分4个单体项目,其中项目1、项目2和项目3三个项目,每个项目装机容量为100MW,项目4装机容量为200MW。 2、建设要求 基地光伏电站采用“林光互补”建设模式,基地外围栽植沙障,主干道两侧打造防护绿化带,光伏阵列之间实施密植适宜本地生长的矮化经济林,在光伏板下方和阵列间空隙种植耐阴性沙生灌草植物或喜阴经济植物。在场区内的景观大道两侧布置高支架区域,支架下方空间种植集防风固沙、观赏食用为一体的经济乔木树种(不低于3m),高支架区组件最低点离地面高度为4m。4米高支架区和其下的乔木经济林构成中央大道两侧的防风墙,形成坚实的中轴防风固沙带,作为外围乔木防风固沙带的补充。基地建成后,可有效遏制库布其沙漠的扩展,同时在景观大道两侧形成独特亮丽的光伏风景线。 基地内土地集中连片,光伏区全部为未利用地且不属于宜林、天然牧草等具有生态功能属性的用地,并均已办理了农村土地承包经营权证书。为促进基地所在区域的生态修复,保证基地不受风沙侵蚀,本基地采用“林光互补”模式建设。其中,项目1(地块号:A-1-2)100MW,包括普通支架光伏区85MW及高支架光伏区15MW。(说明:普通支架光伏板最低高度不低于0.6米,高支架光伏板高度不低于4米,下同);项目2(地块号:A-2-1)100MW,均建设普通支架;项目3(地块号:A-2-2)100MW,建设普通支架光伏区60MW及高支架光伏区40MW;项目4(地块号:A-3)200MW,建设普通支架光伏区190MW,鼓励采用其它多种支架形式共10MW,并打造面积不少于总场区面积1/4的骏马主题电站。 基地建设按照“光伏+旅游”的模式,在不影响光伏正常运行的前提下,政府鼓励投资企业按照自愿、公平、共享原则,推进光伏与农林、旅游一体化发展,促进一二三产业融合,实现企业增效、农牧民增收的双赢目标,培育新的经济增长点。光伏企业可自主投资参与基地综合开发利用,或经协商一致后,同意第三方独立投资建设运行基地生态农林旅游项目。 为满足项目总体进度要求,入选投资企业自主建设项目升压站及附属设施,也可在与达旗政府协商一致的前提下,通过竞争方式共同选择建设单位统一建设本基地项目的升压站和附属设施。 3、监测平台 根据相关要求,基地监测平台作为基地建设的重要内容与项目同步建设,同步投产,以实现对基地建设运行全过程监测,为基地评价提供依据。监测平台建设内容主要包括集中建设的数据中心和在基地内各项目场址建设的光资源、运行数据、小微型系统实证以及环境变化等监测设施,并提供运行监测、实证监测、统计分析、数据共享等功能。 鉴于项目4(200MW项目)场址建设条件较好、场址集中平整度高、交通便利,将作为基地监测平台建设的依托项目,建设及相关费用由该项目开发企业负责。基地内各项目负责各自电站内监测设备的建设运行维护。基地各项目详细情况见下表: 表1 达拉特光伏发电应用领跑基地情况表 (三)基地政策 根据54号、76号和88号等文件要求和基地申报承诺,现明确基地建设相关政策,包括用地政策、电网接入及消纳、配套服务等,这些政策也作为企业竞争优选的招标条件。具体如下: 1、用地政策 1)土地费用 达拉特旗人民政府承诺项目用地按照流转租赁的方式供光伏投资企业使用,使用标准为:不高于300元/亩-年,支付方式为:一次性支付土地租赁费用。场区土地使用年限不低于25年。 2)税费 达拉特旗人民政府承诺基地涉及全部土地属于不征收城镇土地使用税和耕地占用税范围。 2、电网接入及消纳 1)接入系统建设 内蒙古电力责任有限公司投资建设该基地电力送出工程,具体包括:基地内各光伏电站配套的接网工程(电站项目升压站至基地汇集站)和基地汇集站及以上输变电线路。内蒙古电力责任有限公司做好电力送出工程与基地建设进度衔接。 2)消纳保障 内蒙古电力(集团)有限责任公司承诺,库布其沙漠经济先导区应用领跑光伏发电示范基地项目弃光率不超过5%。 3)其他(略) 3、配套服务 达拉特旗人民政府负责投资建设基地进场道路、外围防护绿化、供水供电、污水处理等基础设施工程,无需光伏企业分摊。不对入选投资企业提出增加企业成本和额外的要求。 此外,为保护光伏阵列不受风沙危害,本基地项目采取“林光互补”模式实施建设,预计林业部分每亩投资2000元左右。按照自治区林业厅审批的“林光互补”示范基地文件精神和自治区有关绿化造林支持政策,对符合建设标准的林业生态工程给予专项资金支持,最多可争取不超过1500元/亩的补贴,可明显减低光伏企业生态修复建设成本。 表2 基地提供的主要政策信息表 二、工作组织 (一)政府服务体系 为加快推进应用领跑光伏发电示范基地建设进程,确保如期并网发电,经旗委、旗政府研究,决定成立达拉特旗应用领跑光伏发电示范基地建设工作领导小组(以下简称“基地建设工作领导小组”)。 基地建设工作领导小组下设办公室(以下简称“基地办”),办公室设在发改局,办公室主任由王平兼任,副主任由白文科担任。办公室工作人员从有关单位抽调,主要负责调度各专项组工作进展情况和后续光伏投资企业建设情况。各成员单位要明确一名分管领导和业务人员,专门负责示范基地相关手续的协调与办理以及相关工程的建设与监管。 (二)优选工作职责 为了实现基地建设定位目标,保证基地开发建设有序高效、成果落实,达拉特旗人民政府负责成立高级别的专门管理协调机构严格按照54号文件、76号文件和88号文件要求,组织优选服务单位编制基地竞争优选工作方案,在国家能源局指导下,经过自治区能源主管部门审核批复并报告国家能源局后执行。企业竞争优选由达拉特旗人民政府按照批复的竞争优选工作方案,组织优选服务单位遵循公平公正、公开透明的原则开展具体工作。 基地建设工作领导小组负责对优选工作进行指导和监督,确认基地优选工作方案和优选结果。负责基地建设运行过程中的重大事项决策。 基地办代表旗人民政府组织本次优选工作,主要承担以下工作:协调组织优选期间日常事务,做好企业优选标准、企业申报情况、企业竞争优选结果等阶段性成果的主动公开,统一为拟申报企业安排现场考察、提供投资企业编制申报文件所需的各场址技术资料和相关支撑性文件等。参加专家优选工作,同时协调纪律监督部门进行优选工作的现场保密和纪律监督。 水电水利规划设计总院(以下简称“水电总院”)作为优选服务单位,负责按照国家要求和审定的优选工作方案,整理基地各项目基础技术资料和相关支持性文件,编制基地项目优选文件,确保评优标准和要求向参选企业公开,配合现场踏勘等咨询工作,按照严格规范、公平公正、专业统筹原则组织成立专家组和复核组,严格根据工作方案实施优选工作,配合达拉特旗人民政府进行公示阶段答疑等工作及后续相关技术支持。 三、优选程序 (一)优选工作原则 本次竞争优选工作按照“严格规范、公平公正、公开透明”的原则,完全按照国家能源局54号、76号文件和88号等文件要求和达拉特旗申报承诺,不搞地方保护、不搞行政干预、不搞区别对待,一视同仁、公平开放竞争,公平、公正、公开进行优选,不向企业提出申报基地文件以外的建设要求。任何单位和个人不得干预企业的自主投资建设行为。严格在54号文确定的企业优选标准指南框架内,按照文件要求的企业优选标准竞争择优,对基地内各项目分别独立竞争优选企业。 (二)工作组构成与职责 为保障优选工作高效开展,在基地建设工作领导小组的指导下,成立基地优选工作专家组、复核组和监督组,并同时安排工作人员配合优选期间的日常事务。 1、专家组(略) 2、监督组(略) 3、复核组(略) (三)优选工作流程 本次竞争优选工作按照严格规范、公平公正、公开透明的原则,严格遵循54号文件、76号文件和88号文件的要求和地方承诺制定优选工作流程,严格执行54号文件优选标准、完善优选工作程序、做好优选工作组织、严肃优选工作纪律和监督管理,主动对各阶段工作成果进行公开。 优选流程安排为:公开发布企业竞争优选文件→申报企业报名→公开企业报名数量→企业编制申报文件(现场考察)→企业递交申报文件→公开企业申报情况→优选→推荐入选企业及基本情况公示→公布通过公示并经审定的开发企业→优选公示情况及结果报送自治区能源主管部门(自治区能源主管部门报国家能源局)→相关方无异议后入选企业与地方政府签署协议。各步骤依次为: 1、公开发布竞争优选文件与报名 基地办组织水电总院根据优选工作方案研究编制包括申报资格与评分标准、场址拐点坐标、支持性文件、申报承诺、申报格式等要求的优选文件后,公开在达拉特旗人民政府网站(网址:https://www.dlt.gov.cn/)发布基地项目竞争优选公告,并同时在水电总院网站(网址:https://www.creei.cn/)发布。公告发布后5天内,有申报意向的企业可向水电总院报名。报名时水电总院向报名企业发放竞争优选文件资料。 2、企业报名数量公开 报名截止后,水电总院将对按要求报名的申报企业数量进行整理,分项目在达拉特旗人民政府网站对报名参与竞争优选的企业报名数量发布,并同时在水电总院网站发布。 3、编制申报文件 申报企业在获得竞争优选文件后,按文件要求编制对应项目申报文件,并可在基地办统一组织的时间范围内赴现场考察。 4、递交材料及申报情况公开 申报企业应按达拉特旗人民政府网站和水电总院网站公布的申报材料递交要求,在指定时间和地点递交申报文件,申报文件递交完成后,由水电总院对申报企业信息进行整理,并分项目对申报企业的名称、股权、申报电价等信息进行公开。 5、优选 优选工作自截止企业递交申报文件后开始,项目优选工作在10天内完成。优选工作在基地建设工作领导小组的全程指导下,在相关监督人员的全程监督下由专家组开展,具体分为两个阶段,第一阶段为合格性评审,第二阶段为详细评审。 (1)合格性评审 合格性评审主要审核各申报企业是否符合申报资格条件,递交的材料是否完整,相关信息是否满足竞争优选文件规定的关键性条件(资格性要求)。 (2)详细评审 通过资格准入的投资企业由专家组按照国家能源局文件要求,根据评分标准表进行客观评分并分项目排序。 (3)复核 由复核组在监督组的监督下,对专家组优选结果进行复核,确保优选结果客观公正。 6、优选结果公示 基地建设工作领导小组审议确认专家组对基地内各项目的优选排序结果后,由基地办在旗政府网站公示基地内各项目入选企业及必要信息。公示时间为5天,对公示内容有异议的需以实名书面意见写明事实依据和理由。通过公示的,即作为该项目推荐的投资企业。在确认项目投资企业后5天内,将有关公示情况和最终入选企业的详细信息报送自治区发改委(能源局),并由自治区发改委(能源局)报国家能源局。 如出现经查实后未通过公示的,或通过公示的企业在15个工作日内提出因自身原因不能执行项目投资建设的,视情节严重程度,由基地办向自治区发改委(能源局)和基地所在地政府通报或按照国家失信制度执行相应程序后,按下一名递补并履行公示等程序。公示内容如下表: 表3 达拉特光伏发电应用领跑基地项目入选企业信息表 优选工作结束后,参选投资企业如对结果有异议,可向基地办提出质疑,基地办根据优选情况予以答复。 四、优选标准 (一)企业基本条件 严格按照54号文中对投资企业参与优选的基本要求,申报本基地投资建设的企业应至少具备以下条件并作出相应承诺: 1、集团公司或获得集团授权的子公司方可申报(一个集团只能有一个投资主体参与单个项目的申报;子公司申报的,子公司绝对控股方应为集团公司); 2、不接受联合体参与优选; 3、投资商承诺在达拉特旗注册成立全资项目公司作为项目开发建设主体,建设符合国家能源主管部门“领跑者”计划的光伏电站; 4、申报企业总资产50亿元及以上,净资产10亿元及以上(按申报单位考核); 5、截止至2017年12月31日,拟申报企业持有已并网运行的光伏电站容量不低于400MW(按申报单位考核权益容量,如有境外投资业绩的,以加盖公章的中文翻译件为准); 6、申报企业无不诚信行为,2014年1月1日至今无高价转卖(0.3元/W以上)光伏前期项目行为; 7、申报企业应承诺项目整个建设经营期不得进行转让及任何变更; 8、同一项目、同一主体勘察设计单位只能服务一个企业竞争主体; 9、单个项目申报阶段保证金人民币500万元整(项目4为1000万元),申报企业以银行保函形式于资料递交时间同步提交,优选工作结束并确认投资企业后返还各申报企业; 单个项目履约保证金人民币3000万元整(项目4为6000万元),于签订开发协议时转入达拉特旗人民政府指定专用账户(该保证金应按国家有关法律法规要求,任何单方面不得擅自使用)。如本项目于2018年6月30日前按要求开工建设,返还30%;如本项目于2018年12月31日前按要求全部容量并网,返还剩余部分。如未按要求完成相关工作,按有关法律法规处理; 单个项目质量保证金人民币1000万元整(项目4为2000万元),于项目并网日转入达拉特旗人民政府指定专用账户(该保证金应按国家有关法律法规要求,任何单方面不得擅自使用)。如本项目按要求完成并通过验收,返还70%;待电站通过竣工验收一年后,经评估确认所采用的光伏组件衰减率合格后一次性退还。如未按要求完成相关工作,按有关法律法规处理; 10、申报企业应承诺按照国家对应用领跑基地建设要求做好项目建设、验收和运行工作; 11、申报企业应承诺配合国家可再生能源信息管理中心做好运行监测,及时报送数据; 12、申报企业应承诺采用“林光互补”模式建设基地项目; 13、申报企业应支持基地的综合发展理念。按照达拉特旗人民政府基地建设要求,推进光伏与沙漠生态治理、农林、旅游一体化发展。光伏企业可自主投资或合作投资开展沙漠生态治理、农林、旅游的综合开发利用建设,或经协商一致后,同意第三方独立投资建设运营基地生态农林和旅游项目。 (二)优选评分标准 严格按照国家能源局54号文件要求进行投资企业评分工作,评分标准见下表: 表4达拉特光伏发电应用领跑基地项目评分标准表 备注:1、表中“以上、以下”均含本数,“不足”均不含本数。 2、对于未明确说明 中间分数计算方法的,按照线性插值或按照采用的容量加权平均。 五、工作要求 1、公平公正。各参与组织竞争优选的人员要认真学习领会国家有关应用领跑基地竞争优选文件精神,坚持竞争配置资源,不搞地方保护、不搞行政干预、不搞区别对待,对所有市场主体一视同仁、公平对待。 2、严格规范。在基地组织申报和优选的各个环节,坚决做到政策严、操作严、纪律严、执行严和要求严。对优选工作中的所有个人和行为严格执行54号、76号和88号文件规定,全部参与优选人员全程封闭、接受监督,同时签署了廉政承诺和保密承诺。此外,根据相关法律法规和监察制度要求,严格材料转交、使用、封存,专家库建立与抽选,初评、详评、复核等优选工作程序。 3、公开透明。领跑基地的申报优选全过程坚持公开透明,在工作中做到主动公开,将工作方案、申报要求和优选情况主动向全社会公开。申报情况公开,在递交材料截止日第二天即向全社会公开申报情况;入选情况公开,将入选基地的基本情况向全社会公开。 达拉特旗光伏基地工作联系电话:0477-5212044。 达拉特旗光伏基地监督电话:0477-5186617。 自治区发改委(能源局)监督电话:0471-6604655或0471-6604565。 国家能源局监督电话:010-68555840。 六、时间安排 根据优选工作初步安排,2018年2月7日编制完成优选工作方案;2018年2月10日自治区发改委(能源局)批复优选工作方案;2018年2月11日公开优选工作方案;2018年2月11日基地政府审定竞争优选文件;2018年2月11日发布企业竞争优选文件;2018年2月11日-2月15日企业报名参选;2018年2月16日公布企业报名数量;2018年2月24日-25日企业现场踏勘答疑;2018年3月13日企业申报材料提交截止;3月15日公布企业申报情况;2018年3月13日-3月22日企业优选;2018年3月23日-27日优选结果公示,预留反馈意见复核和递补公示时间;2018年3月28日-31日确认公示结果,依程序发布基地入选名单。
相关新闻:
-
无相关信息

- 光伏价格战下的“囚徒困境”:不
2020-05-06

- 指导电价下调7-8分,2020年光伏
2020-02-22

- 1.5GW领跑者中标汇总,中广核、
2019-09-13

- 不堪重负——海兴多个光伏领跑
2019-06-18

- 同比上年巨幅下降!一季度光伏装
2019-06-13
- · 光伏价格战下的“囚徒困境”:不降坐等死,降了可能死
- · 不堪重负——海兴多个光伏领跑项目被催缴巨额土地使用税
- · 同比上年巨幅下降!一季度光伏装机5.2GW,哪些省份最多?
- · 超过15GW的存量光伏电站,是否应该参与2019年竞价补贴?
- · 隆基净利润下降10亿、中环利润增长逾7成,谁占领了单晶风口?
- · 别比惨!光伏新增装机44.43GW再超预期 有那么惨吗?
- · 西北光伏市场分析: 七大经验、四大问题、五大原因、破解弃光三大举措
- · 光伏产业2019年度展望:全球需求130GW,我们身处最好的时代
- · 11省被废止4.78GW光伏指标一览表
- · 有人高兴有人哭 9家光伏制造企业入围23家撤销,工信部公示第七批光伏制造企业名单





