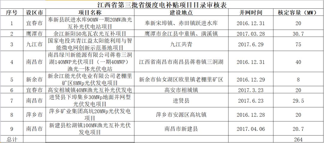
9个项目,共计264MW,列入江西省第三批省级光伏度电补贴目录!
2018-05-10 13:48:33 来源:
A-
A+
电力18讯:
5月7日,江西省能源局公布了本省拟列入第三批省级光伏度电补贴目录的项目,公示期为7个工作日。原文如下:
江西省能源局关于第三批省级光伏度电补贴目录项目审核结果的公示
根据《江西省光伏发电项目省级度电补贴资金管理及发放暂行办法》,我局会同省财政厅、省电力公司及相关专家对第三批拟申请省级度电补贴资金的光伏发电项目进行了审核,现将拟列入第三批省级光伏度电补贴目录的项目予以公示,公示期为7个工作日。公示期内,如对审核结果持有异议,任何单位和个人均可以书面或电话形式向省能源局提出意见。
通讯地址:南昌市红谷滩新区卧龙路999号省级行政中心西5号楼603室 省能源局新能源处 邮编:330036
联系电话 0791-88915231
传 真:0791-88915474
附件:江西省第三批省级度电补贴项目公示表.xls

评论
最新评论(0)
编辑推荐

- 天合光能2019年出货超过10GW
2020-02-22

- 未来七年,逆变器市场份额预测
2019-02-24

- 向日葵的黄昏
2019-02-24

- 2018年全球电池产能、组件出货
2019-01-22

- EnergyTrend:2018年低谷不低,201
2019-01-18
热点排行
推荐阅读
