市场不振下大规模扩产,行业洗牌在即?
协鑫投90亿在云南建20GW单晶硅棒项目
昨天,光伏行业的人都被保利协鑫在云南曲靖投资90亿元做20GW的CCZ单晶硅棒产品的新闻刷屏!
4月10日晚,保利协鑫公告称,当日,本公司的附属公司保利协鑫(苏州)新能源有限公司与曲靖市人民政府及曲靖经济技术开发区管理委员会订立协议,保利协鑫苏州同意与战略伙伴在曲靖市成立合营公司,旨在安装单晶硅生产设施,以研发、制造及销售整锭单晶,设计产能为20吉瓦,拟定投资总额将约为人民币90亿元。按照计划,签署生产设施将分两期安装,每期为10吉瓦。
在云南投资的不仅协鑫一家,2016年6月7日单晶巨头隆基发布公告称,分别与云南省丽江市人民政府、保山市人民政府和楚雄州人民政府在云南签订投资意向协议,就公司投资建设丽江年产5GW单晶硅棒项目、保山年产5GW单晶硅棒项目和楚雄年产10GW单晶硅片项目达成合作意向。
今年1月,发布单晶硅片业务2018-2020年发展规划显示,在2017年底硅片产能15GW的基础上,力争单晶硅片产能2018年底达到28GW,2020年底达到45GW。
硅料将扩产近50%
根据硅业协会的统计,据预测2018年将增加12.7万吨产能,2018年底硅料的产能相对于2017年将增加约50%的产能!2019年将增加30万吨。具体如下图所示。尤其是多晶硅扩产情况,

来源:硅业协会马海天
其他环节的扩产
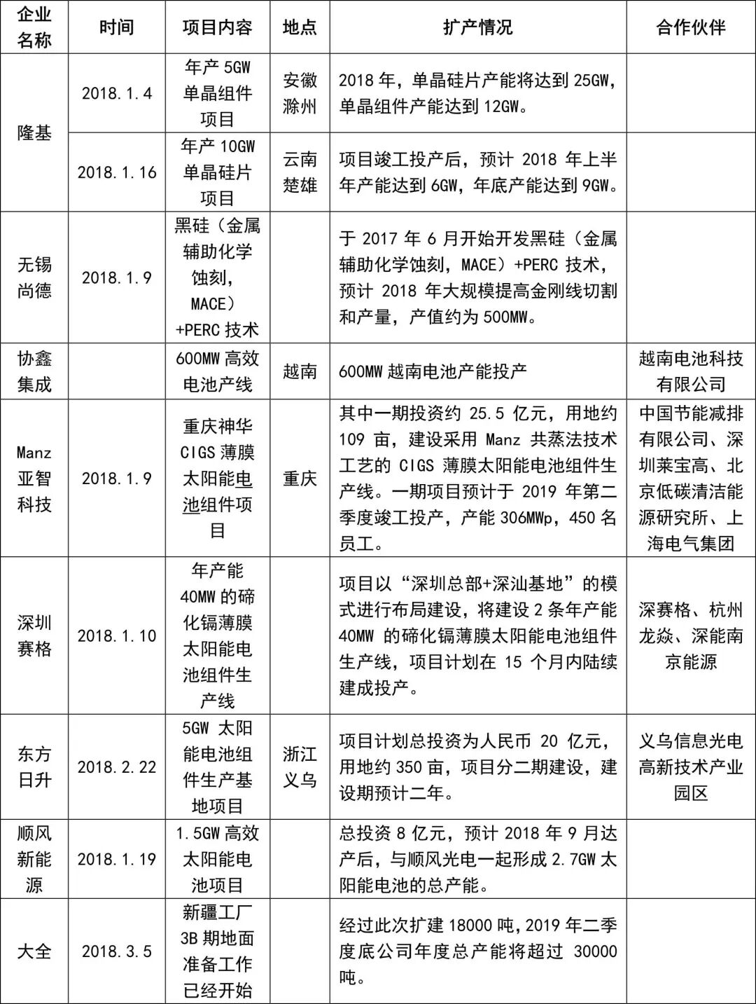
硅片、电池片等环节也都在扩产,下表为中国光伏行业协会统计的1~2月份光伏制造业部分扩产情况。
表 1 2018年1-2月国内部分光伏企业扩产情况 前几轮行业洗牌中重伤的光伏巨头
根据光伏行业协会的分析,2018年国际国内市场均将放缓,而国内光伏企业的扩产速度却未减慢。我国光伏产业将面临又一轮的供需失衡局面,并且由于国内市场已经充分释放,没有增量,企业现金流也捉襟见肘,因此可能陷入比2011-2012年更为严重的光伏寒冬。
在之前的“扩产+行业寒冬”中,很多曾经的光伏巨头企业都身受重伤。
1、可能被退市的企业——海润光伏、昱辉阳光
1)艰难的海润光伏
1月25日,海润光伏(600401)发布业绩预告,公司预计2016年1-12月份归属于上市公司股东的净利润-4.80亿至-3.80亿元,同比下降599.58%至495.50%。海润是否会再次面临退市风险?
在此之前,海润光伏就曾因业绩太差面临过退市的风险。2015年2月16日,停牌自查多日的海润光伏收到中国证券监督管理委员会《调查通知书》;2015年底,在经历了两年的亏损后,已被“戴帽”的海润光伏遇到了新的困境——因无法在2015年12月10日前向联合光伏交付已完成收购协议的电站,而面临巨额赔偿。海润将可能连续第三年亏损,退市几成定局。
2016年4月22日*ST海润披露年报:2015年度实现营业收入60.89亿元,同比增长22.80%,实现扭亏为盈。4月29日,上交所同意撤销对公司股票实施的退市风险警示,公司股票将于5月3日停牌一天,5月4日起复牌并撤销退市风险警示,股票简称将从“*ST海润”变更为“海润光伏”,股票代码不变。
2)挣扎中的昱辉阳光
2016年11月8日,昱辉阳光能源(ReneSola)宣布收到了美国纽约证券交易所(NYSE)的退市警告。
昱辉阳光能源(ReneSola)的股价于9月15日跌破1美元,之后也一直处于低迷状态,纽约证交所因而采取了本次措施。自收到NYSE警告之日,即11月7日起,会有6个月的宽限期。在此期间,只要股价恢复到高于1美元的水平,即可免于退市。
昱辉阳光能源并不是第一家受到退市警告的中国光伏企业。之前多家光伏企业在面临退市边缘时,有的已经黯然退市,有的化险为夷;而有的企业,正在筹划主动退市,进行私有化。
2、已经退市的企业——中电光伏
2015年9月10日,由于中电光伏的公众持有证券市值未能达到1500万美元最低市值的要求,违反了《纳斯达克上市规定》,因而收到了纳斯达克的退市警:如若未来6个月内中电光伏不能重新达到最低要求,有可能将被取消纳斯达克的上市资格。
2016年2月29日,中电光伏再被通知未能遵守规则,股价低于规定的1美元。因中电光伏没有上诉,其股票从3月14日暂停公开交易。
如今,再搜索CSUN,就会被提示“已退市”。
3、化险为夷的企业——英利绿色能源
英利绿色能源在2015年8月收到了NYSE的退市警告。
英利当时尽管处于负债远超资产的困境,但与华河北省保定市政府一起,努力避免破产,先后采取了出售资产、撤并业务等经营努力,并动用合股等财务手段提升了股价。
得益于中国2016年1季度的光伏电站抢装潮,英利1季度业绩大幅提升,财报显示:
2016财年第一季度的毛利润率或为18.5%-20.5%,净利率在2.5%-4.5%之间。这是英利2011年三季度以来首次实现盈利。
英利绿色能源避免被退市,最新的收盘价为每股3.65美元。
4、主动退市的天合光能、晶澳太阳能
美国股市对中国企业估值偏低,流动性差,让许多中资企业自发性地、有规划有步骤地从NYSE和NASDAQ退市并实施私有化,转变成为私有企业,重新再到A股上市。
天合光能、晶澳太阳能就是其中的两个。
2016年6月8日,晶澳太阳能(JASO)大股东也率先提出了私有化。
11月初,天合光能宣布将于2016年12月16日召开特别股东大会,为从纽约股票交易市场(NYSE)退市的计划进行投票表决。
天合光能、晶澳太阳能从每股退市后,计划在A股重新上市。
5、积极寻求复牌的企业——汉能薄膜发电
1月23日,汉能薄膜发电(00566.HK)发布公告:为保护公司及股东整体利益,香港证监会与汉能薄膜就两项复牌必要条件达成共识。汉能薄膜“已经并将继续竭尽所能,让公司股份于香港联合交易所恢复交易”。
2015年5月20日,汉能薄膜的股票先因股价雪崩而临时停牌,随后因港监会介入调查而强制停牌。迄今为止,该只股票已在港交所停止交易21个月。
6、未来......
如前文所述,2018年光伏行业似乎陷入内外交困的境地。
国内市场扑朔迷离,
美国在贸易战,印度需求放缓,日本的市场需求持续低迷,
其他国家市场还未成气候
......
未来,会不会有更多的企业面临退市的风险?
相关新闻:
-
无相关信息

- 硅片涨价之后,高效PERC电池预期
2019-02-24

- 逆变器巨头布局殊途同归 平价
2019-02-24

- 隆基突然上调单晶硅片价格怎么
2019-02-24

- 310W高效组件仅卖2.05元/W! 南
2019-02-24

- 龙头企业抢滩登陆半片领域 202
2019-02-02
