一文看懂分散式风电的缘起、政策红利、经济性测算
2018-06-15 17:39:46 来源:能观智库
A-
A+
电力18讯:
一、分散式风电缘起

二、分散式风电政策支持

自2011年国家能源局出台支持政策,分散式风电项目正在多个区域落地。2012年18个分散式项目获得核准,是首批分散式发电项目。
目前,国内已经有河南、河北、山西、辽宁、内蒙古、湖南、贵州、江苏等地开始布局分散式风电项目。其中,河北计划2018-2020年开发分散式接入风电4.3GW,河南“十三五”拟建2.1GW分散式风电,山西“十三五”分散式风电项目开发建设规模达987.3MW。广西、贵州等省份也早已明确将跟进编制分散式风电建设规划。
三、分散式风电与集中式风电比较

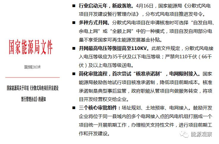
四、分散式风电政策红利

五、分散式风电开发流程

六、关于分散式风电补贴

七、分散式风电经济性测算

注:我们搭建了完善的风电经济测算模型,详询能源观察王杰 18611967256
八、分散式风电平价上网压力测算
风电发电侧平价上网并不遥远。风电标杆电价与燃煤标杆电价相比价差仍较高,国家能源管理部门希望产业链上下游共同分摊竞价上网---平价上网带来的压力。分散式风电因低风速风机技术进步、就地消纳等,其发电利用小时数提升,更具有竞争力。

评论
最新评论(0)
编辑推荐

- 配合政府、混改、主辅分离,从国
2020-02-22

- 可再生能源消纳关键:进一步明确
2019-09-14

- 省级调峰辅助服务市场运营规则
2019-09-14

- 陈宗法:煤电解局:如何度过第二个
2019-09-13

- 2025年煤电装机—政策的能动空
2019-09-13
热点排行
推荐阅读
