我国电能替代发展现状分析与建议
电能替代是终端用能再电气化的重要手段,对于促进大气污染防治、推动能源革命意义重大。本文在总结我国电能替代发展的政策环境和发展现状的基础上,对电能替代发展潜力作了重点分析,提出了我国进一步发展电能替代的建议,以供参考。
来源 | 能源研究俱乐部
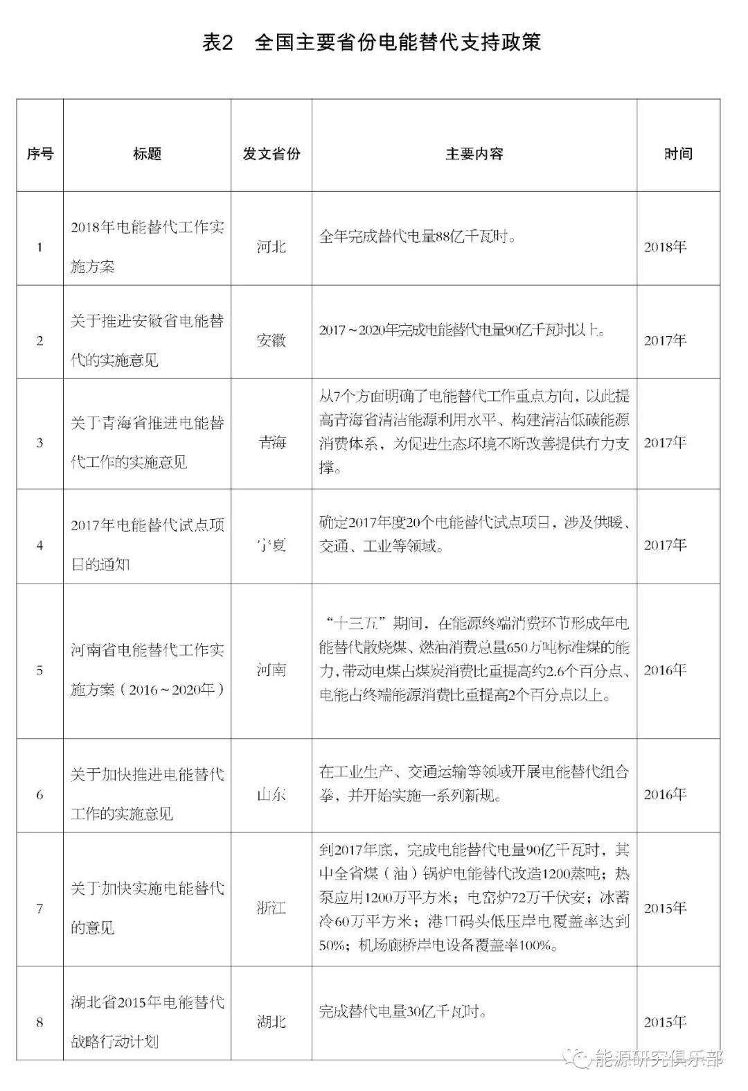
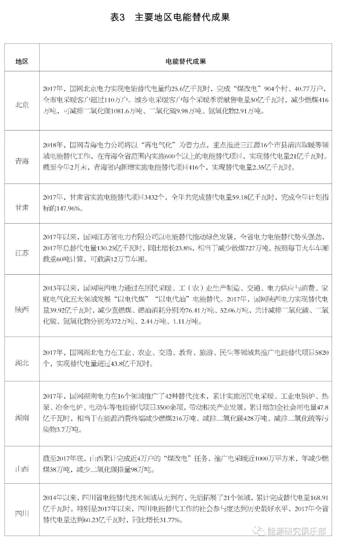
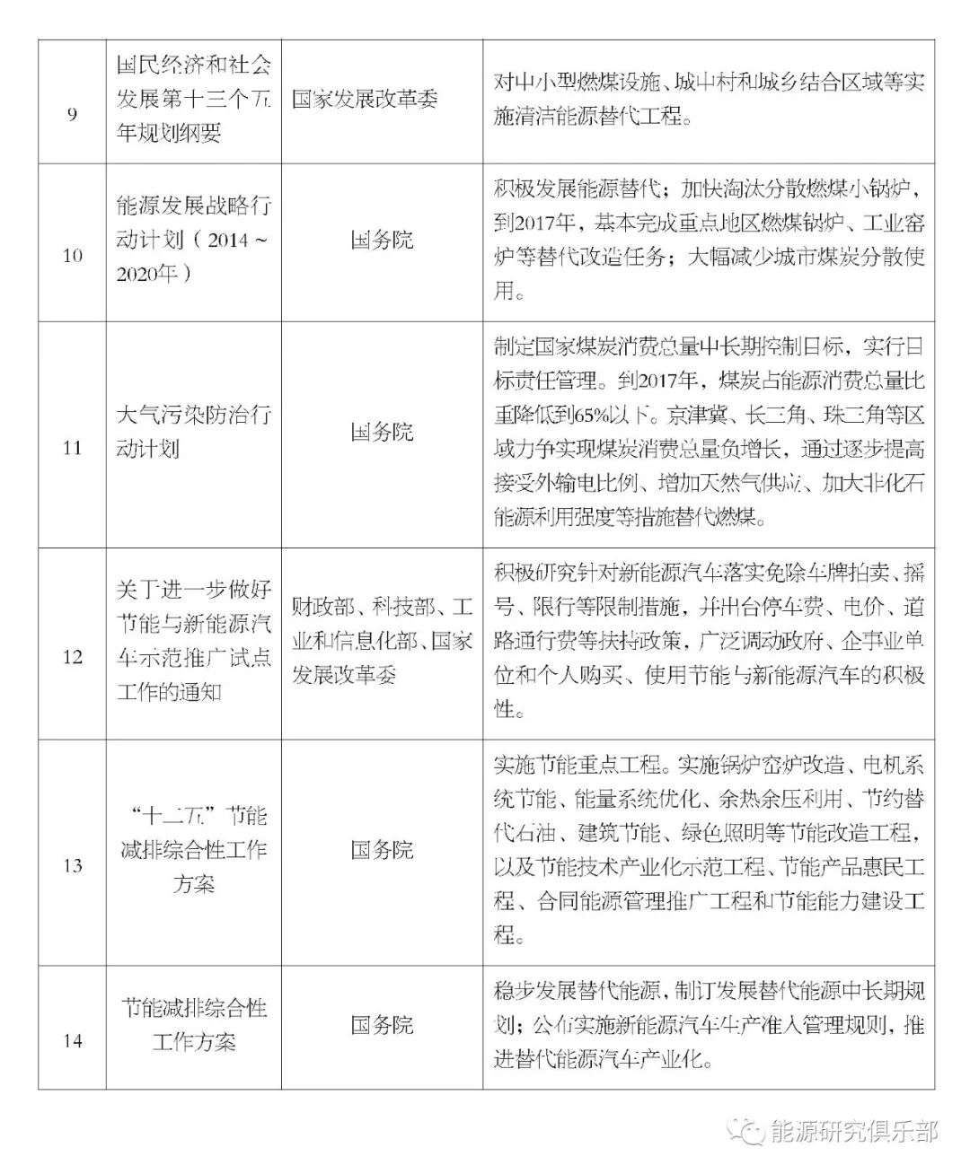
作者 | 邱丽静 一、引言 随着经济发展和人口增加,我国能源短缺、气候变化、环境污染等问题日益突出,建设低碳城市的压力也日趋增大。研究表明,电能的经济效率是石油的3.2倍、煤炭的17.27倍,即1吨标准煤当量电力创造的经济价值与3.2吨标准煤当量的石油、17.3吨标准煤当量的煤炭创造的经济价值相同。电能相对于煤炭、石油、天然气等能源具有更加便捷、安全和清洁的优势。实施电能替代战略对于我国优化能源布局、保障能源安全、促进节能减排、保护生态环境、提高人民生活质量具有重要意义。 党中央、国务院高度重视电能替代工作,2016年5月,国家八部委出台了推进电能替代的指导意见,将电能替代上升为国家战略。相关部委先后出台了支持北方地区冬季清洁取暖试点、推进京津冀及周边地区大气污染防治等支持政策,将电能替代作为国家“十三五”电力发展规划和现代综合交通运输体系发展规划的重要内容,为电能替代发展营造了良好的政策环境。 电能替代是终端用能再电气化的重要手段,对于促进大气污染防治、推动能源革命意义重大。本文在总结我国电能替代发展的政策环境和发展现状的基础上,对电能替代发展潜力作了重点分析,提出了我国进一步发展电能替代的建议,以供参考。 二、我国电能替代发展的政策环境 国家层面 一) 2016年5月,国家发展改革委等八部门联合印发的《关于推进电能替代的指导意见》首次将电能替代上升为国家落实能源战略、治理大气污染的重要举措,提出2020年前,实现能源终端消费环节电能替代散烧煤、燃油消费总量约1.3亿吨标准煤,带动电能占终端能源消费比重提高约1.5%,促进电能占终端能源消费比重达到约27%,形成节能环保、便捷高效、技术可行、广泛应用的新型电力消费市场。2016年11月,国家发展改革委、国家能源局印发的《电力“十三五”规划》再次提出电能替代重点,规划中提出的电能替代目标为4500亿千瓦时。 2017年9月,住房和城乡建设部、国家发展改革委、财政部、国家能源局四部委又联合印发了《关于推进北方采暖地区城镇清洁供暖的指导意见》,核心宗旨就是在京津冀和周边地区“2+26”个城市推进“煤改气”“煤改电”以及可再生能源供暖工作,加快推进“禁煤区”建设,提高清洁供暖水平。 地方层面 二) 国家层面出台的相关政策落地后,地方政府结合当地实际出台了一系列促进电能替代技术推广应用的政策措施,例如北京市出台“煤改电”配套电网、电价、设备补贴政策;江西省对电能替代项目给予新增电费支出40%的运行成本奖励,以及不超过投资额30%的建设成本奖励;上海市政府发布《关于进一步加大力度推进燃煤(重油)锅炉和窑炉清洁能源替代工作的实施意见》;吉林省物价局出台《关于电采暖用电价格有关问题的通知》;云南省政府印发《城乡居民生活用能实施电能替代用电价格方案》等。各地政府从补贴、电价支持角度推动电能替代产品的推广。 三、我国电能替代的发展现状 电能替代的主要形式 一) 电能替代是在终端能源消费环节,使用电能替代散烧煤、燃油的能源消费方式,通过大规模集中转化来提高燃料使用效率、减少污染物排放,进而达到改良终端能源结构,促进环保的效果。电能替代包括以电代煤、以电代油、农业生产电气化等多种方式,替代产品涵盖热泵、蓄能、电锅炉、电熔炉、电采暖、农业电排灌、岸电工程、电动汽车、轨道交通等技术领域。 1.以电代煤 主要是将工业锅炉、工业煤窑炉、居民取暖和厨炊等设施从用煤改为用电,减少直燃煤和污染排放总量。其重点领域及主要替代方式有: (1)家庭及餐饮业电气化 家庭电气化是指在居家生活中普遍使用电能,推广普及家电设备,使电能转换成光能、热能和动能,让电在居民全面小康道路上发挥更大、更积极的作用,以促进社会节能减排。餐饮行业电气化可参照家庭电气化的做法,大力使用电饭煲、电磁炉、微波炉等家用电器,最终实现“去煤化”。 (2)电采暖 电采暖就是用电来实现采暖,是一种将电能转化成热能,直接放热或通过热媒介质在采暖管道中循环来达到供暖需求的采暖方式。 (3)电锅炉 目前我国燃煤锅炉用煤在散烧煤中占的比重很大,成为主要的大气污染源。电能替代推进中,要把工业锅炉、工业煤窑炉的用煤改为用电,大力普及电锅炉技术,减少直燃煤。电锅炉和传统锅炉相比,节约了成本和占地、节省了人工费用,还实现了零污染、零排放。同时电锅炉具有稳定性高、便于操作的特点,生产中有利于提高产品的质量和科技含量。 2.以电代油 主要是大力发展电动汽车、电气化轨道交通等,减少石油消耗。其重点领域及主要替代方式有: (1)轨道交通领域 大力推广电动汽车。目前我国汽车产业正处于快速发展阶段,无论是汽车保有量还是人均拥有量,增长速度都异常惊人。大力推广电力汽车,不仅能大幅度减少汽车尾气排放,为减少环境污染做出贡献,而且能有效降低我国对石油的依赖度,提升我国的能源安全系数。 (2)农业灌溉领域 农业灌溉中的“油改电”,就是利用电泵取代油泵进行抽水灌溉。从大力发展绿色环保生态农业的角度来讲,电泵取代油泵有利于节约资源、保护环境,从提高农民收益、增加农民收入的角度来讲,电泵取代油泵有利于降低农业生产成本,实施后,农民获益将很大。 (3)航海航空领域 大力推广船舶、航空等岸电项目。岸电电源,即岸用变频电源,它是专门针对船上、岸边码头等高温、高湿、高腐蚀性、大负荷冲击等恶劣使用环境而特别设计制造的大功率变频电源设备。岸电电源能使船舶在泊位关闭柴油发动机,接入码头陆侧的电网,从而减少废气排放、节省燃油资金、降低噪音污染。 3.其他替代方式 除了上述两种主要方式以外,电能替代还包括“以电代气”“电能输送”等实施方式。“以电代气”主要是用以调整终端能源消费结构,提高电能占终端能源消费比重,从燃烧气体能源的特点、使用的主体和领域看,“以电代气”的优点主要体现为经济高效、安全可靠、便捷清洁,缓解燃烧气体能源的供应压力等。“电能输送”指的是我国的西部、北部的风能、光能等清洁能源可以向全国各地进行输送,实现向清洁能源为主,化石能源为辅的根本性转移,在终端实施电能替代,解决东中部能源消费瓶颈问题。 主要企业电能替代开展情况 二) 1.国家电网公司 2013年,国家电网公司印发电能替代实施方案,在公司经营区域全面启动电能替代工作。方案要求公司所属各单位充分发挥电能便捷、安全、清洁、高效等优势,面向终端能源消费市场,积极倡导“以电代煤、以电代油、电从远方来”的能源消费新模式,不断提高电能占终端能源消费比重,推进社会节能减排,破解城市雾霾难题。 2014年,国网公司系统大力推进“以电代煤、以电代油,电从远方来,来的是清洁电”战略,累计实施电能替代项目1.3万余个、替代电量503亿千瓦时,为促进节能减排做出了贡献。 2015年,在经济发展的新常态下,国网公司明确电能替代工作的思路与目标,提出确保全年完成650亿、力争实现750亿千瓦时替代电量,争取有力支持政策,强化内部协同,深化技术标准研究,加大宣传力度等工作目标。 2016年,国网公司在居民采暖、生产制造、交通运输、电力供应与消费以及家庭电气化五大领域累计推广实施电能替代项目4.1万个,替代电量达1030亿千瓦时,首次突破1000亿千瓦时大关。 2017年,国网公司制订发布“十三五”电能替代规划,明确5800亿千瓦时替代电量目标,实现电能替代总体布局。2017年,国家电网累计推广实施电能替代项目近10万个,完成替代电量1150亿千瓦时,超额完成年初确定的计划目标,相当于在能源消费终端减少散烧煤6440万吨,减排二氧化碳1.1亿吨、二氧化硫和氮氧化物520万吨,为促进大气污染治理,推进能源生产和消费革命,构建清洁低碳、安全高效的能源体系作出积极贡献。 2017年,国网公司印发“十三五”电能替代规划,提出六项重点措施,在清洁取暖、工(农)业生产制造等五个领域全面推进电能替代,力争到2020年完成替代电量5800亿千瓦时,其中以电代煤完成4400亿千瓦时,拓展清洁能源消纳空间230亿千瓦时。同时,大力实施电能替代十项示范工程。重点配合各级政府在京津冀及周边地区的“2+26”城市推广居民“煤改电”,在东北、西北利用富余风电、光伏发电实施清洁取暖、燃煤自备电厂清洁替代等项目,在沿海、京杭大运河、沿长江主航道实施“两纵一横”港口岸电工程。此外,组织电能替代客户与发电企业开展打捆交易,利用市场机制降低电能替代项目用能成本。通过创新开展电能替代“打包”交易,全年完成交易电量310亿千瓦时,其中完成燃煤自备电厂清洁替代124亿千瓦时。 2018年1月23日,国网公司2018年工作会议明确提出,积极推进北方地区清洁取暖五年行动计划,做好北方冬季电能清洁供暖服务,推广蓄热储能保障电采暖技术应用,落实“煤改电”停电不停暖保障措施,2018年实现电能替代1300亿千瓦时。 图1 2014~2017年国网完成电能替代电量及项目总量 2.南方电网公司 2010年底,南方电网公司成立综合能源公司,与商用电磁厨房设备供应商美的公司签署合作协议,共同拓展电磁厨房改造市场。2012年4~7月,南网综合能源公司与广东阳江一家监狱厨房开展合作,以合同能源管理模式对其进行电磁厨房改造。据统计,该监狱厨房年节约能源消费支出可达162万元,节约费用比例达55%。这是南网综合能源公司早期成功的电能替代案例之一。 2011年,南网能源公司在广东佛山南海一家制衣厂推进电磁厨房,成为该公司有统计以来的首个电能替代项目。随后,南网能源公司电能替代项目逐步实施。 2016年,南方电网印发《电能替代工作指导意见》,明确提出要结合南方五省区各自特点,因地制宜推广重点在电锅炉、热泵、岸电、电磁厨房等9类电能替代技术,力争到“十三五”末电能占终端能源消费比重较“十二五”提高2~3个百分点。2016年,南方电网需求侧实现电能替代电量超45亿千瓦时。 2017年,在南方电网供电区域内,累计开展农产品加工电能替代项目1837个,替代电量944万千瓦时;农业电排灌项目1039个,替代电量6350万千瓦时,共替代标准煤26258吨,减少二氧化碳排放72720吨,减少二氧化硫排放2187吨。 此外,南网省级公司在推进电能替代的过程中,也取得了积极的成效。 ●广西电网 南网广西南宁供电局积极推进电能替代重点项目实施,因地制宜地加大港口岸电、电动汽车、电磁厨具、电蓄冷空调等电能替代改革,制订了电能替代行动计划及具体推广措施,建立管理及跟踪服务体系,开展市场潜力研究,普及技术应用等。据统计,截至2017年5月底,南宁供电局已推动完成多个电能替代项目,并大力推广家庭电气化,预计年替代电量约1.5亿千瓦时,促使电能占终端能源消费比重不断提升。 ●贵州电网 在实施电能替代项目中,南网贵州公司积极致力于推进国家发展战略,努力转变能源发展方式,组织各地市供电局和县级供电企业全面开展分地域、分领域、分技术的电能替代潜力调查,编制出台了“十三五”电能替代规划,建立了电能替代项目库,将电能替代纳入省内经济社会发展、城镇化建设等规划。并按照“成熟领域全覆盖、新兴领域大力推、创新领域抓试点”的工作思路,巩固传统业务,拓展新兴业务,为2017~2020年开展电能替代工作提供了指导依据。2017年,南方电网贵州公司电能替代电量目标值为8亿千瓦时,据统计,2017年已推动实施电能替代项目265个,实际完成替代电量8.13亿千瓦时。 ●广东电网 2016年,广东电网公司全面启动电能替代推广,截至2016年6月底,广东电网已完成电能替代项目37个,预计年减排二氧化碳约3.2万吨。2016年7月,南网首个港口岸电项目在广东中山投产,中山港口码头动力将实现“以电代油”,港口停靠船只将关闭自备辅助发电机,转而使用陆地电源向主要船载系统供电,预计项目每年增加供电量236万千瓦时,每年减排二氧化碳474吨。 全国各地电能替代开展情况 三) 1.主要地区发展成果 2016年以来,电能替代的推进迎来了加速期,各地电能替代实施方案纷纷出炉,替代项目快速增长,涉及领域范围不断拓展。各地的诸多实践中,北方地区冬季清洁能源取暖,农村电磁灶代替土灶薪柴、清洁高效的电锅炉代替黑烟滚滚的燃煤锅炉、港口船舶岸电取代高污染的船上燃油引擎、农业电排灌、电力供应中的电储能调峰等也都成为电能替代发挥作用的新“舞台”。 2017年,浙江完成电能替代项目3328个,实现替代电量81.6亿千瓦时,相当于减少使用标准煤330万吨,减排二氧化碳814万吨。此外,江苏、陕西、湖北、湖南、山西、四川等地的电能替代发展迅猛,替代电量不断攀升。 电能替代成果表 2.典型案例 (1)北京“煤改电”工程实现中心城区“无煤化” 2017年,北京市有2237个村97.4万户实现了“无煤化”,其中,顺义区完成16个镇258个村9.1万余户村民的“煤改电”工程,空气源热泵取暖占取暖方式的96.93%。2018年3月18日,北京最后一座燃煤电厂停机备用,北京实现了电厂无煤化,并成为全国首个清洁能源发电城市。据了解,2017~2018年采暖季,北京地区“煤改电”用户达到百万户,在电费上,“煤改电”用户可享受到0.2元/度的政府补贴。北京“煤改电”举措可使采暖季减少散煤燃烧386.2万吨,相当于1000余列60节的火车满载量。可实现减排二氧化碳1004.12万吨、二氧化硫9.27万吨、氮氧化合物2.7万吨。 (2)广东珠海高压“港口岸电”项目 2016年12月22日,南方电网首个高压“港口岸电”项目在珠海高栏港神华粤电珠海港煤炭码头正式建成投用。自此,停靠在该码头的船舶将可利用清洁、环保的“岸电”替代船舶辅机燃油供电。项目建成后,预计年用电量超过360万千瓦时,替代燃油消耗1778吨,节约船舶能源成本约100万元,减少5620吨二氧化碳排放和38吨污染物排放(包括一氧化碳、氮氧化物、PM污染物等)。此外,在噪音抑制方面,可消除自备发电机组运行产生的噪声污染,为船员和港区居民提供更加舒适的生活和工作环境。这是南方电网投资建设的首个高压港口岸电项目,是全国最大规模的散货煤炭港口岸电项目,也是国内接驳率最高、可常态化运行的岸电示范项目。 (3)河南电能替代“打包交易” 河南省地处北方,由于能源结构单一,全省能源消费以煤为主,散煤燃烧排放是造成重污染天气的重要原因之一。特别是冬季采暖期,散煤的使用量远超其他季节,经常造成冬季特有的采暖期雾霾。实施以电代煤、以电代油为主要内容的电能替代,是河南省优化能源结构、控制煤炭消费总量、减少大气污染的重要举措。目前全省范围内已累计实施电能替代项目5900多个,增加替代电量301亿千瓦时,相当于在能源消费终端减少散烧煤、直燃油832万吨,减排二氧化碳2275万吨,二氧化硫等污染物21万吨。 河南省在全国率先推出了电能替代“打包交易”工作模式,由国网河南节能服务有限公司作为第三方,通过电力交易平台,将不符合直接交易准入条件的“散户”用“打包”的方式组织起来,作为一个整体参与直接交易,享受相关政策优惠,此举有效降低了“散户”的成本,提高了他们“电代煤”改造的意愿。2017年实施以来,河南省已完成409家用户“打包交易”协议签订,替代交易电量8.4亿千瓦时,降低用户用电成本4620万元。 (4)湖南嘉禾县坦塘工业园实现“以电代煤”全覆盖 嘉禾县坦塘工业园是全国唯一以铸造业立园的省级工业园,园内企业基本以焦煤为主要燃料,采用传统燃煤冲天炉铸造熔炼。为保护环境、节能减排,自2015年9月起,国网湖南省电力公司负责对园区37家企业53台燃煤冲天炉实施“煤改电”改造升级。2017年,嘉禾县坦塘工业园正式被命名为“以电代煤”产业示范基地,成为湖南省首个“以电代煤”产业示范基地。 2017年9月底,园区实现“以电代煤”全覆盖,新增用电容量8.08万千伏安,预计每年可实现替代电量1.55亿千瓦时。据测算,改造后园区铸造企业生产用能成本降低130元/吨,产品利润增加2500元/吨以上,全年企业可增收约6.68亿元;预计每年节约标准煤6.2万吨,减排二氧化碳15.45万吨、二氧化硫4650吨、氮氧化物2325吨、碳粉尘4.22万吨。 (5)江苏南京西坝码头打造绿色港口 从2015年开始,国网南京供电公司以西坝码头、龙潭港岸电项目为示范,进一步在新生圩港、扬子石化码头等全市沿江18个主要港口码头全面推广“岸电入江”,并在内河码头推广一批船用供电设施,在全国率先实现沿江、沿河岸电系统全覆盖,充分发挥港口岸电的经济效益和环保效益。 2018年1月13日,一艘5万吨级货轮在南京市六合区西坝码头接驳岸电成功,标志着南京“岸电入江”项目取得了实质性突破。西坝码头也成为南京首个全电动、零排放的高度自动化码头。南京供电公司相关负责人介绍,船舶停靠码头时,为维持正常运转和船员基本生活,辅助柴油发电机组必须持续工作,这既浪费能源,也带来污染。在码头装一个“插座”,船舶停靠时,将船上的电缆插入码头上的“插座”,关闭船上的主辅柴油发电机,用上清洁的电能,就是岸基供电。据测算,岸电系统每年可为西坝码头减排二氧化碳2430吨、二氧化硫62吨、氮氧化物70吨。 四、我国电能替代发展的潜力分析 电力规划设计总院发布的《中国能源发展报告2017》指出,2017年,我国电能占终端能源消费的比重同比提高1个百分点,但仍有约8.3亿吨原煤作为燃料直接用于终端消费,其中约73%用于工业。替代这些煤炭是我国能源清洁低碳发展的长期任务。 国家发展改革委规划“十三五”期间,我国将实现能源终端消费环节电能替代散烧煤、燃油消费总量约1.3亿吨标准煤,带动电煤占煤炭消费比重提高约1.9%,带动电能占终端能源消费比重提高约1.5%,促进电能占终端能源消费比重达到约27%。电力“十三五”规划进一步明确,到“十三五”期间电能替代新增用电量约4500亿千瓦时。 图2 我国电能占终端能源消费比重 相关资料统计,仅从当前技术可行性考虑,我国电能替代潜力空间约2.2万亿千瓦时,其中“煤改电”“油改电”潜力分别为18000亿千瓦时、4000亿千瓦时;预计2020年电能替代规模有可能超过6000亿千瓦时。 “以电代煤”技术潜力分析 一) 全面实施散煤综合治理,是可持续发展战略指导下改善我国生态环境、提升我国空气质量的重要手段之一,其中北方地区“煤改电”供暖工作规模最大。国家电网公司2018年工作会议明确提出,积极推进北方地区清洁取暖五年行动计划,做好北方冬季电能清洁供暖服务,推广蓄热储能保障电采暖技术应用,落实“煤改电”停电不停暖保障措施,2018年实现电能替代1300亿千瓦时。 清洁供暖的效益不仅仅体现在低碳方面,更在于能够提高清洁能源消纳力度。比如,国网甘肃公司在金昌、瓜州等光伏基地推广电采暖244万平方米;吉林公司利用弃风电量,推动建成全球最大的32万千瓦取暖电锅炉。2016~2017年的取暖季,青海、新疆、吉林、辽宁等地通过清洁取暖消纳弃风弃光电量近3亿千瓦时。2017年,北京平原地区、天津武清区等地率先建成“无煤区”。 此外,在国家政策推动下,“煤改电”所用电采暖设备和关键技术也不断取得进步和突破,纳米微晶电蓄热、相变储能等一批新型采暖技术脱颖而出,带热了电采暖行业的快速发展。仅北京地区2016年“煤改电”市场规模就超过50亿元。根据国网北京电力统计,2016~2017年采暖季期间,北京市使用电采暖设备的“煤改电”用户户均年用电量超过6000千瓦时,新增用电量4000千瓦时。按此标准计算,华北地区“煤改电”用户每年新增用电量为118.6亿千瓦时。按照“煤改电”用户每日21时至次日凌晨6时的电价0.3元/千瓦时计算,“十三五”期间新增用电量市场规模为178亿元。 “以电代油”技术潜力分析 二) 港口船舶岸电,即由岸上电源代替船载辅助燃油发电机供电,可有效减少船舶靠岸使用辅助燃油发电机发电产生的各类污染排放,属于典型的“以电代油”电能替代范畴。随着国家对节能环保的重视,尤其是考虑到船舶岸电所体现出的社会效益,岸电供电技术作为一项减少港口污染排放的技术,将受到越来越多的关注。 据国家电网公司营销部估算,“十三五”期间,全国港口岸电电能替代潜力总计约为190亿千瓦时/年,其中沿海港口岸电电能替代潜力约为160亿千瓦时/年;沿江、沿内河港口岸电电能替代潜力约为30亿千瓦时/年。 目前对船舶岸电发展而言,利好因素主要来自于政策方面。根据交通运输部印发的《船舶与港口污染防治专项行动实施方案(2015~2020年)》。到2020年,珠三角、长三角、环渤海(京津冀)水域船舶硫氧化物、氮氧化物、颗粒物与2015年相比分别下降65%、20%、30%;主要港口90%的港作船舶、公务船舶靠泊使用岸电,50%的集装箱、客滚和邮轮专业化码头具备向船舶供应岸电的能力。对此,业界认为这足以推测出船舶岸电近期的发展。 根据交通运输部规定的“2020年”的期限,专家预计到2020年新增高压港口岸电系统设施到达150套左右,新增低压港口岸电系统设施3100套左右。 东中部电能替代市场潜力分析 三) 根据东中部国网各省公司“十三五”电能替代规划目标,结合各省公司经营区能源消费量、电能替代环保可行潜力,考虑政府大力推行环保、电价、补贴等政策的发展预期,预计“十三五”东中部电能替代电量规划目标为4260亿千瓦时,可提高电能占终端能源消费比重约1.6个百分点,其中约85%分布在城市地区。 图3 东中部电能替代潜力 根据我国东中部能源供应与消费现状,综合考虑电能替代技术发展、经济性和政策支持条件,结合相关省公司对居民采暖、工(农)业生产制造、交通、电力供应与消费、家庭电气化5个重点领域的市场调查结论,公司经营区域东中部一线城市电能替代潜力巨大。 若只考虑技术可行,不考虑经济性,东中部电能替代技术可行潜力约1.37万亿千瓦时,其中约70%分布在城市地区。 五、我国电能替代的发展建议 专家表示,我国电能占终端能源消费的比重每提升1个百分点,单位GDP能耗可下降4%左右,节能效果明显。大力推广电能替代,不仅能破解能源瓶颈,改善污染问题,更能带动相关产业发展、拓展电力营销市场。因此,电能替代不仅可以提高全社会电气化水平,是现代化建设的必然,而且还可以大量减少石油、煤炭的终端使用,是针对我国能源结构和经济发展阶段、资源禀赋提出的发展战略,具有很强的针对性和长远意义。目前,电能替代发展形势良好,在工业、交通、居民、商业及其他行业领域加速应用,但仍存在一些制约性的困难和问题。 (一)强化政策支持力度,加大地方统筹规划 电能替代战略是我国绿色、环保、可持续发展的首要选择,对于实现节能减排有着积极的推动作用,相关政策的确立作为电能替代发展的风向标显得尤为重要。目前,关于节能减排的环保政策“软约束”居多,政策出台后,执行强制力不够,处罚取证较难,约束效果有限。建议强化政策支持力度,加强政府对传统能源的监督和管控,确保其能够符合节能减排标准,以确保电能生产的绿色和清洁。此外,还应加强国家层面与地方政府的沟通交流,呼吁各级政府在协同推进国家有关电能替代推进政策的同时,加大地方电能替代发展的统筹规划,特别是与煤炭、燃气等供暖领域相关的规划和布局,努力提高供热系统全寿命周期的效率和效益,避免热源品种间的低效竞争。 (二)合理配置财政补贴,优化电能替代价格 目前,关于电能替代配套支持鼓励性政策较多,关于资金支持、财政补贴、产业扶持等含金量较高的政策还较少。在推进《关于推进电能替代的指导意见》等已出台政策措施落地实施的同时,政府应合理配置财政补贴政策,加大对燃煤锅炉改造、分散电采暖等领域的补贴力度,对符合条件的电能替代项目给予奖补支持,如对电能配套设施改造实行一次性补贴等。 与传统燃煤、用气相比,电采暖成本相对较高,建议出台针对电能替代的优惠电价,降低企业用电成本。同时,完善峰谷分时电价政策,通过适当扩大峰谷电价价差、合理设定低谷时段等方式,充分发挥价格信号引导电力消费、促进移峰填谷的作用。 (三)完善相关规范,统一市场标准 现阶段,国内外对电能替代的实施尚无统一的标准体系,国际标准化组织(ISO)、国际电工技术委员会(IEC)、美国电气电子工程师协会(IEEE)、美国机械工程师学会(ASME)等制定了有关港口岸电、热泵的标准,我国在相关方面也制定了一些标准规范,但并不全面,导致电能替代市场标准不统一、操作不规范,不能对电能替代整体工作起到宏观的指导作用。所以,构建一套完整的电能替代标准体系对加快推进电能替代工作具有重要意义,建议由国家标准委员会牵头,组织能源、电力等行业标委会,针对既有标准和规范,制定电能替代相关设备制造、建设、检测、运营等方面的国家标准,建立健全电能替代基础设施标准体系,完善技术标准和准入制度,促进我国电能替代规范有序发展。 (四)加强技术攻关,鼓励科技创新 目前,我国电能替代尚处于起步阶段,核心装备能源利用效率有待提升,成本有待降低,设备持续推广主要受应用成本、推广支持力度、运营模式等瓶颈制约,真正让老百姓可承受,还需从用户侧、电网侧、电源侧多层面综合创新。应明确能源科技创新战略方向和重点,组建跨领域和跨学科的研究团队,加强电能替代产品的研究和经济对比,采用自主创新和引进吸收等措施,集中攻关分散式电采暖、电锅炉、电窑炉、家庭电气化、热泵、电蓄冷空调、港口岸电、机场桥载设备替代APU等关键技术,提高电能替代的替代效率,推动电能替代装备改造升级,引导社会力量积极参与电能替代技术、业态和运营等创新。 (五)引领示范带动,创新商业模式 受长期以来的观念、习惯等因素影响,相当数量的居民用户仍依赖传统、落后的供暖方式满足取暖需求,特别是在我国农村和贫困地区,对电能替代清洁供暖清洁取暖方式接受度较低。应结合典型案例,因地制宜、稳步有序地推进经济性好、节能减排效益佳的电能替代项目,形成示范项目;推介电能替代新技术、新设备,普及环保意识和电能替代知识,增强全社会对电能替代的认同感,有效引导居民改变消费习惯,主动选择电能。 我国大多数电能替代技术如电采暖仍采用传统的商业模式,在业务范围、业务水平、经营模式、融资方式等方面存在较大局限,创新能力有待提升,可以在充分论证的基础上,鼓励企业灵活采用合同能源管理(EMC)、设备租赁、建设经营移交(BT、BOT、PPP)、工程总包(EPC)等模式开展商业运营。 参考文献: [1]李生权,杨建.电能替代技术现状及发展趋势研究[J].智慧电力,2017,(8):70-74. [2]孙毅,周爽,单葆国等.多情景下的电能替代潜力分析[J].电网技术,2017,41[1]:118-123. [3]成岭,金璐,钟鸣等.电能替代标准体系研究与设计[J].智能电网,2016,(9):875-880. 原文首发于《能源情报研究》2018年4月 (来源:能源研究俱乐部 作者:邱丽静)







- 配合政府、混改、主辅分离,从国
2020-02-22

- 可再生能源消纳关键:进一步明确
2019-09-14

- 省级调峰辅助服务市场运营规则
2019-09-14

- 陈宗法:煤电解局:如何度过第二个
2019-09-13

- 2025年煤电装机—政策的能动空
2019-09-13
