售电公司数量增长如雨后春笋
聚焦|各类售电公司核心竞争力在哪?未来靠什么赚钱?
9 号文下发以来,随着售电侧改革的深入,售电市场的放开,售电公司的数量以及参与市场交易的形式不断增加。售电市场前景广阔,然而竞争也越来越激烈,差价盈利模式越来越艰难,售电公司未来发展方向在哪?南度度和大家一起分析分析。
来源 | 南度度
ID | nanduducsg
作者 | 王文希
短短一年半时间,售电公司以雨后春笋般的速度从零开始发展到逾万家。
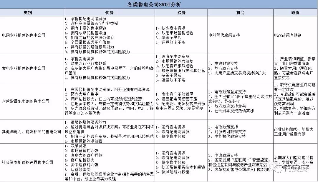
深圳注册成立了第一家售电公司。 一季度,广东公布了首批13家售电公司目录企业名单; 二季度,售电试点城市扩大,售电公司迅速达到300多家; 三季度,各地售电公司达到近千家; 四季度,售电公司数量增加到3000多家,公示的有469家。 1月,全国注册的售电公司已达5000家; 3月,首批105个增量配电项目也开展了改革试点,全国售电公司已达8000余家; 6月,全国注册的售电公司超过12000家,其中在交易中心注册生效的售电公司超过1600家; 12月,全国在电力交易中心公示的售电公司已有3298家,这些售电公司主要分布于25个省市。 截止1月10日,各地公示新增的售电公司共有128家。 售电市场发展良好 竞争激烈 2016年3月,广东首批售电公司参与集中竞价交易,售电改革获得实际性进展,随后,各地售电公司也陆续进入电力交易市场。下面看看各省2017年电力市场交易情况↓↓↓ 山东 2017年,山东电力交易中心进一步放宽市场准入门槛,市场主体数量呈爆发式增长,全年共准入电力用户1725家、售电公司580家,是2016年市场主体数量近5倍。其中,省内注册售电公司403家,数量居全国第一,在国网系统内,售电公司首次参与了跨省跨区(锡盟-山东特高压交流)电力直接交易。 2017年,山东电力交易中心积极完善市场交易机制,提高市场化交易比例,市场交易电量规模首次突破1000亿千瓦时,位居全国前列。其中,组织完成21批次跨区跨省电力直接交易,达成交易电量167.77亿千瓦时,同比增长43.94%,交易规模居全国首位,组织完成14批次省间电力直接交易,达成交易电量774.67亿千瓦时,同比增长50.17%。 广东 2017年售电公司在整个广东市场上成交电量达到1138亿千瓦时,参与市场交易的售电公司有135家,其中电厂背景售电公司占了整个电力市场交易的一半份额,独立售电公司交易电量占了43%。 广西 截至去年12月15日,广西电力交易中心交易电量连续4年翻番,累计完成交易电量突破500亿千瓦时,累计降低用户购电成本约38亿元。 2017年,广西电力交易中心推动将直接交易扩大到10千伏增量用户,发电侧火电全电量参与市场,核电超过2/3的发电量参与市场,发电计划放开水平全国领先。注册公示了12批售电公司,成为全国21个电改综合试点中首个售电公司全面参与市场交易的省区。 截至目前,组织开展了覆盖全区所有地市11个重点行业的22批次市场化交易,年度累计签约电量近400亿千瓦时,同比增长1.9倍。组织开展了3批次增量挂牌和1次增量专场,总成交电量60多亿千瓦时,促成231家用户用电合理增长,有力支撑了广西实体经济企稳回升。 福建 2017.12.18,福建省电力交易中心公示首批53家售电公司,除了电厂售电公司、电网背景售电公司,众多社会资本积极涌入,成为首批售电公司的绝对主力。 2017年年度电力直接交易准入的发电企业共14家,电力用户共343家。2017年3月21日,福建省2017年首次年度发电企业与电力客户直接交易成功举行,14家发电企业(22个交易单元)与332家电力大用户(344个交易单元)达成684个交易配对,成交电量(用户侧)总计311.97亿千瓦时。通过本次年度直接交易,332家电力大用户合计降低用电成本约14.19亿元,用电价格平均下降4.55分/千瓦时。 福建鼓励核电参与市场。今年以来,通过北京电力交易平台已累计组织福建外送电量63.34亿千瓦时,其中,核电电量31.67亿千瓦时,为福建核电增加利用小时数约430小时。 江苏 截止去年12月19日,共有41家发电企业和102家电力用户及售电公司参与集中挂牌交易,发电企业总申报电量226亿千瓦时,申报最高价379元/兆瓦时,最低价372元/兆瓦时;电力用户及售电公司总申报电量179.02亿千瓦时,申报最高价371元/兆瓦时,申报最低价291元/兆瓦时。此次交易最终成交电量15.23亿千瓦时,成交均价372元/兆瓦时。 云南 截止2017.11,云南电网累计完成售电量2036.67亿千瓦时,同比 增长12.86%,11月省内市场共完成成交电量65.76亿千瓦时,同比增长10.94%,年度、月度、日前交易电量比例为34.89%、63.65%、1.46%,平均成交价0.18911亿千瓦时,同比增长19.41%。11月共有22家售电公司代理用户参与交易,共成交电量36.07亿千瓦时,占全部成交电量的54.85%。 湖南 10-12月份,省内成交电量共计57亿千瓦时,成交综合价差为-0.32分/千瓦时,发电企业总让利1827万。 省外方面,省政府牵头组织通过祁韶直流向西北地区省份购电,再通过月度定价挂牌交易卖给贫困地区企业及省政府支持的重点企业,售电公司不享受收益分成。 祁韶直流定价挂牌共交易电量21.5亿千瓦时,其中10月份6.4亿千瓦时,价差为9分/千瓦时,10-12月份15.1亿,价差为7.6分/千瓦时,电力用户共得利1.72亿。 辽宁 2017.11.30,售电公司首次作为市场主体参与辽宁电量交易,标志着辽宁省电力市场建设以及售电侧改革实现重大突破。本次交易也是东北能源监管局出台东北各省(区)电力中长期规则后,售电公司首次参与东北电力市场交易。辽宁省本次交易共成交电量27.47亿千瓦时,发电侧最高成交价格365元/兆瓦时,最低价格355元/兆瓦时,平均357.09元/兆瓦时。共有14家售电公司成交,成交电量10.82亿千瓦时。 从各省市的电力交易市场动态来看,各主要省市电力改革市场持续推进,售电市场整体呈现出良好发展态势,但是售电市场竞争日益激烈,利润也不断收窄,单靠差价已经很难维持生存。出路在哪? 各类售电公司竞争策略分析 知己知彼百战百胜!想要在竞争市场中处于不败之地,得先对各售电主体做个全方位的分析↓↓↓

对于所有售电公司而言,他们围绕的是同质化产品——电能,如何在众多售电公司脱颖而出,差异化的产品和定价策略是必不可少的。
售电公司增值服务模式
售电市场未来一定是大浪淘沙,最终留下的,要么拥有牢固的电源或用户资源,要么具有提供差异化增值服务的能力。
1个性化服务模式
社会资本组建的售电公司在基本电力销售模式方面,具有趋利性强、商机敏感度高的特点,应不断创新服务内容和提高用户体验。在附加增值服务模式方面,首要开拓“个性化服务模式”,根据用户的不同需求,提供一对一的用能分析,制定适合的电力套餐,提出有效可行的用电管理方案。
-
根据工商企业等大型用户的需求,开展用电管理服务,为其统计历史负荷数据,分析电能消耗水平,制定合理的用电方案。
-
根据中型用户及小型家庭用户的用电习惯,提供设备及整体的用能分析,帮助节省用电支出。
-
借鉴德国 Emprimo 公司的销售经验,根据用户的特殊需求为用户量身制定电力套餐。
-
研发用能监测平台,开展能耗监测服务,对上述个性化方案的实施效果进行追踪。

2节能化服务模式
由节能服务公司组建的售电公司,掌握较全面的节能技术和节能装备,拥有节能监控与管理系统,可以采用“节能化服务模式”,为电力用户提供经济性分析和制定节能方案。
-
根据用户的用电习惯,进行节能方案设计与节能技术咨询,制定经济有效的节能计划,改善用户的用电消费行为。
-
根据业务范围,加强节能技术研发和节能电器设备供应,提供设计、安装、维修、保险等配套服务。例如,日本东京电力公司推广电感应加热炊 具、节能热水器等高效电气产品,实现了构建“节能化住宅”的营销策略。
3网络化服务模式
在大力发展“互联网++”的时代,售电公司应不断促进用电方式的网络化。电网企业组建的售电公司在基本电力销售模式方面,具有先天的行业优势,主要表现为具有配电网资产和运营权、拥有大量的电力传统用户。在附加增值服务模式方面,由于具备用户基础,可以重点开展“网络化服务模式”,加快电力行业的网络化进程,如通过研发并推出互联网、移动设备软件等新型网络服务平台,改善用户体验。
-
普及智能电表的使用,获得更精准的用户用电数据,为实现网络化服务提供数据支撑。
-
借鉴美国 Opower公司的经验,将收集的数据在网络平台上进一步统计和分析,为用户建立在线“电力档案”,方便用户随时查看电子账单、用电能耗等情况。
-
与支付平台合作,提供更多的网络化服务。例如与支付平台合作,开发网上付费功能,实现用户“一键缴费”的便捷操作。
-
与社交平台合作,开发“邻里比较”功能,用户随时在社交圈中查看用能排序情况,提升用户效应。

4清洁化服务模式
发电企业组建的售电公司在基本电力销售模式方面,具有开拓售电市场意愿强烈和综合服务成本较低的特点。可以通过提高管理和技术水平,提升生产效率,降低电力成本,扩大售电盈利水平。对于未来具备新增配网运营权的售电公司而言,可以从配电和售电环节进行整体优化和成本核算,进一步增加在售电市场中的综合竞争力。在附加增值服务模式方面,应积极响应能源政策,发展“清洁化服务模式”,加强新能源发电技术的研发与应用,提高分布式能源就地消纳比例。
-
在电动汽车服务方面,学习德国Ubitricity公司的技术手段,将普通路灯改装为电动汽车充电桩,有效解决电动汽车的充电问题。
-
对于拥有 DG 的售电公司,可以为农村及偏远山区用户销售风力照明灯、屋顶发电等分布式电源设备,提供相应的使用培训及维修咨询,帮助用户利用新能源技术解决部分用电、用热等日常消耗。
-
在技术成熟和条件允许的情况下,售电公司可以代理执行分布式电源并网业务,提高分布式能源的利用效率。
5综合化服务模式
由公共服务行业组建的售电公司,具备供水、供暖、供气等能源服务能力,可以通过“综合化服务模式”为客户群体提供“一站式”能源服务。
-
借鉴德国Entega 能源公司的经验,将售电业务与供水、供暖、供气等其他能源业务捆绑销售,并且向用户提供销售、咨询、优化等“一站式”综合能源管理。
-
利用电能的经济性和环保性,开展“电采暖”、“油改电”、“煤改电”等电能替代项目。
-
对于同时使用多种能源的企业和家庭,售电公司可以通过经济性分析,为其制定最优综合能源使用方案。

(来源:微信公众号 “南度度” ID:nanduducsg 作者:王文希)

- 配合政府、混改、主辅分离,从国
2020-02-22

- 可再生能源消纳关键:进一步明确
2019-09-14

- 省级调峰辅助服务市场运营规则
2019-09-14

- 陈宗法:煤电解局:如何度过第二个
2019-09-13

- 2025年煤电装机—政策的能动空
2019-09-13
